文心 4.5T/X1 双 Turbo 模型爆火出圈:百度要夺回被DeepSeek抢走的一切
犹记得,两年前的3月16日,百度发布了文心一言,带来了中国的第一款AI ChatBots。两年后的今天,百度两连发,带着全新的基础模型(文心4.5)和推理模型(文心X1)而来。而且,还提前全面免费(不用等到4月1日)。特别是文心X1,这并不在计划内。后面,文心一言还将开源(6月30日),并于今年下半年推出文心大模型5.0。此前种种谣言、片语,自此不攻自破。2025年,对于百度来说,一定是大开大合的
来了!文心大模型4.5今日如期上线。同时,百度还意外的带来了自家的深度思考模型文心X1。这一次百度要夺回被DeepSeek抢走的一切!

文心大模型4.5是百度的新一代原生多模态基础大模型,多模态理解能力优秀,理解、生成、逻辑、记忆能力全面提升,多项基准测试成绩优于GPT4.5、DeepSeek-V3,API价格仅GPT4.5的1%。

多模态能力

文本能力
文心大模型X1是首个自主运用工具的深度思考模型,具备更强的理解、规划、反思、进化能力,效果对标DeepSeek R1,API价格仅R1一半。

目前,2款模型已在文心一言官网上线,所有用户可免费使用(不用等到4月1日)。
体验地址:https://yiyan.baidu.com
1、文心4.5和X1有何亮点?
文心4.5,是百度的新一代原生多模态基础大模型。一家公司模型能力强不强,其基础模型至关重要。

据介绍,文心4.5重点提升能力有:
- 1)原生多模态。 通过多个模态联合建模实现协同优化,能够在输入和输出端同时支持多种模态,具备出色的多模态理解和跨模态迁移能力。
- 2)更精进的语言能力,理解、生成、逻辑、记忆能力全面提升。
- 3)去幻觉、逻辑推理、代码能力显著提升。
文心X1,是百度的首款深度思考模型,具备更强的理解、规划、反思、进化能力,其核心能力如下:

- 1)具备更强的逻辑推理和复杂问题解决能力。
- 2)能够自主调用工具,如高级搜索、文档问答、图片理解、AI绘图、代码解释器、网页读取、TreeMind树图等。
- 3)RAG能力优秀,能够快速全面地分析实时热点事件,有效降低幻觉。
- 4)中文能力突出,在中文知识问答、文学创作、公文写作方面表现出色。
2、上手实测
下面,我们就来实测感受下,百度的这2款新模型到底怎么样。
1)文心4.5实测
这是来自「数学吧」的一张梗图,你知道什么意思吗?

“可倒一定连续”,“连续不一定可倒”,这都什么鬼……我们问问文心4.5。
提问:这张图⽚描述了⼀个什么道理?解释出来。

文心4.5答:这张图片通过共享单车倒下的场景,传达了一个数学和逻辑上的道理。图片中的文字“连续不一定可倒,可倒一定连续”是对这一道理的幽默表达。
从数学的角度来看,“连续”通常指的是函数在某一点或某一区间上的连续性,即函数值在该点或区间内没有突变或跳跃。而“可倒”在这里可以理解为函数在某一点上的可导性,即函数在该点存在导数。
图片中的道理可以解释为:
“连续不一定可倒”:一个函数在某一点上连续,并不意味着它在该点上一定可导。例如,绝对值函数在x=0处连续,但不可导。
“可倒一定连续”:如果一个函数在某一点上可导,那么它在该点上一定连续。这是可导性的一个基本性质,通过共享单车的形象比喻,这张图片以一种直观目有趣的方式展示了数学中的这一逻辑关系。
是我孤陋寡闻了!没想到一张随手拍的共享单车图,竟然蕴含着这么高深的数学原理。
再比如这张,你能解释它是什么意思吗?

而文心4.5知道:节拍器上的指针代表了父母对我们认知的“摇摆不定",有时候觉得我们长大了,应该很懂事;有时候又觉得我们还小,什么都不懂。这种矛盾的心理,正是很多父母在子女成长过程中的真实写照。

上点难度,无字图片呢?看看文心4.5能不能读懂。
这是我很喜欢的一部科幻电影里的截图,考考文心4.5。

文心4.5答,这张图来自电影《楚门的世界》(The Truman Show),回答正确。不得不说,百度的索引数据+多模态模型,真的太强了。

继续加难度,丢一张横向桑基图给它。

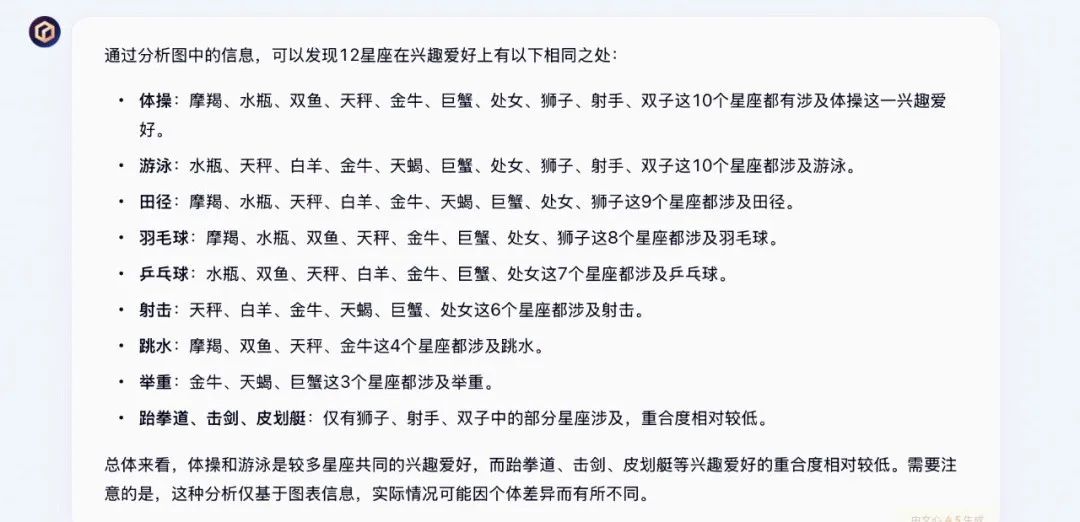
问:根据整张图,分析12星座有哪些兴趣爱好是相同的?
没想到,文心4.5也能答得上来,完整找出了各个星座的共同爱好。

既然是多模态,那就不局限于图片。音视频方面呢,文心4.5行不行?
比如,这是《甄嬛传》中的一个视频片段,让它找出来自哪集。

文心4.5准确溯源,来自第62集-63集的剧情,祺贵人受皇后指使,在众人面前诬陷甄嬛与温太医有私情。
更让我意外的是,文心4.5也能像Gemini一样生成连续性、多场景的图片。
比如,假设小米下一辆要造皮卡车,它会怎么造?让文心4.5帮我们画出来。

总的来看,文心4.5的多模态确实有点东西,确认是原生多模态,而非拼接多个单模态模型。
2)文心X1测评
接着,继续测百度今天发布的核心模型——文心X1。
既然是推理模型,就必须问它一道经典的电车难题:
疯⼦把五个无辜的人绑在电⻋轨道上。⼀辆失控的电⻋朝他们驶来,并且片刻后就要碾压到他们。但你可以拉⼀个拉杆,让电车开到另⼀条轨道上。然而问题在于,那个疯子在另⼀个电车轨道上也绑了⼀个⼈。⾯对这种情况,你是否会拉拉杆呢?
这个问题,难倒了不少AI和人类。我们先看看文心X1的思考过程。

确认,这是在真思考,而非表演思考。
X1答:没有标准答案,取决于你接受的伦理体系。哲学家边沁支持拉杆,康德则反对。实际上到底拉不拉,需要综合情景变量(如时间压力、身份关系、风险概率)来动态决策,但无论怎么做,决策者的道德责任不可推卸。
X1还说,电车难题的价值不在于「正确答案」,而在于暴露道德体系的底层矛盾,推动正义、责任、牺牲的深层思考。
这个问题的终极意义在于:当我们用数字衡量生命时,可能已经失去了最宝贵的人性。
卧槽,你说得真有道理啊。
试试嘴臭功力呢,看看能不能与DeepSeek媲美。
输入:以互联网杠精的语⽓锐评“国内各⼤菜系”,要求尽可能阴阳怪气,攻击性拉满。
X1先进行了一轮思考,找出八大菜系的分类及其特点。

然后生成各菜系的锐评,确实够阴阳怪气的。

我摘几段文字,大家感受下。
“川菜:哎呦喂,川菜啊,麻辣鲜香,一吃就停不下来,是不是恨不得把辣椒当饭吃啊?那么重油重辣,也不怕上火长痘,到时候满脸痘痘可别怪我没提醒你。
粤菜:粤菜,清淡鲜美,讲究原汁原味,是不是觉得吃不出味道就是高雅啊?那么寡淡无味,吃着吃着就睡着了,还以为自己在吃什么仙丹呢,结果就是个催眠神器!
湘菜:湘菜嘛,香辣开胃,下饭神器,是不是觉得辣味就能掩盖一切缺点啊?那么辣得不分青红皂白,把味蕾都辣麻木了,还以为自己在吃什么灵丹妙药呢,结果就是个自虐狂。”
官方介绍,与文心4.5一样,文心X1也支持多模态理解能力。
比如这张抽象的艺术品,你知道是什么意思吗?

X1知道。

它认为:这件作品的价值不在于"看懂",而在于激发思考。它像一面镜子:乐观者看到保护(胶带防止香蕉腐坏),悲观者看到禁锢,中立者看到存在本身的矛盾性。这种开放性的解读空间,正是当代艺术最动人的魅力所在。
这……确实够抽象的,我段位不够,属实理解不了
在测试X1中,下面这个Case最让我感到震撼。
前面,我们不是说过文心X1可以调用工具嘛,那有没有可能让它来润色一部小说,然后再将修改后的小说以doc文档交付?

我们先来看下X1的思考过程,它累计调用了3次工具:文档问答工具、代码解释器工具。

然后,经过1分多钟的改稿,最后直接交付了doc文档。

这……也太强了吧?
据我了解,这似乎是目前业内首个支持自主调用工具的深度思考模型。
推理模型+联网功能+工具调用能力,文心X1属实有点惊艳到我了。
总结
犹记得,两年前的3月16日,百度发布了文心一言,带来了中国的第一款AI ChatBots。
两年后的今天,百度两连发,带着全新的基础模型(文心4.5)和推理模型(文心X1)而来。
而且,还提前全面免费(不用等到4月1日)。
特别是文心X1,这并不在计划内。

后面,文心一言还将开源(6月30日),并于今年下半年推出文心大模型5.0。
此前种种谣言、片语,自此不攻自破。
2025年,对于百度来说,一定是大开大合的一年,也是放手去干的一年。
如何学习大模型 AI ?
由于新岗位的生产效率,要优于被取代岗位的生产效率,所以实际上整个社会的生产效率是提升的。
但是具体到个人,只能说是:
“最先掌握AI的人,将会比较晚掌握AI的人有竞争优势”。
这句话,放在计算机、互联网、移动互联网的开局时期,都是一样的道理。
我在一线互联网企业工作十余年里,指导过不少同行后辈。帮助很多人得到了学习和成长。
我意识到有很多经验和知识值得分享给大家,也可以通过我们的能力和经验解答大家在人工智能学习中的很多困惑,所以在工作繁忙的情况下还是坚持各种整理和分享。但苦于知识传播途径有限,很多互联网行业朋友无法获得正确的资料得到学习提升,故此将并将重要的AI大模型资料包括AI大模型入门学习思维导图、精品AI大模型学习书籍手册、视频教程、实战学习等录播视频免费分享出来。
这份完整版的大模型 AI 学习资料已经上传CSDN,朋友们如果需要可以微信扫描下方CSDN官方认证二维码免费领取【保证100%免费】


第一阶段(10天):初阶应用
该阶段让大家对大模型 AI有一个最前沿的认识,对大模型 AI 的理解超过 95% 的人,可以在相关讨论时发表高级、不跟风、又接地气的见解,别人只会和 AI 聊天,而你能调教 AI,并能用代码将大模型和业务衔接。
- 大模型 AI 能干什么?
- 大模型是怎样获得「智能」的?
- 用好 AI 的核心心法
- 大模型应用业务架构
- 大模型应用技术架构
- 代码示例:向 GPT-3.5 灌入新知识
- 提示工程的意义和核心思想
- Prompt 典型构成
- 指令调优方法论
- 思维链和思维树
- Prompt 攻击和防范
- …
第二阶段(30天):高阶应用
该阶段我们正式进入大模型 AI 进阶实战学习,学会构造私有知识库,扩展 AI 的能力。快速开发一个完整的基于 agent 对话机器人。掌握功能最强的大模型开发框架,抓住最新的技术进展,适合 Python 和 JavaScript 程序员。
- 为什么要做 RAG
- 搭建一个简单的 ChatPDF
- 检索的基础概念
- 什么是向量表示(Embeddings)
- 向量数据库与向量检索
- 基于向量检索的 RAG
- 搭建 RAG 系统的扩展知识
- 混合检索与 RAG-Fusion 简介
- 向量模型本地部署
- …
第三阶段(30天):模型训练
恭喜你,如果学到这里,你基本可以找到一份大模型 AI相关的工作,自己也能训练 GPT 了!通过微调,训练自己的垂直大模型,能独立训练开源多模态大模型,掌握更多技术方案。
到此为止,大概2个月的时间。你已经成为了一名“AI小子”。那么你还想往下探索吗?
- 为什么要做 RAG
- 什么是模型
- 什么是模型训练
- 求解器 & 损失函数简介
- 小实验2:手写一个简单的神经网络并训练它
- 什么是训练/预训练/微调/轻量化微调
- Transformer结构简介
- 轻量化微调
- 实验数据集的构建
- …
第四阶段(20天):商业闭环
对全球大模型从性能、吞吐量、成本等方面有一定的认知,可以在云端和本地等多种环境下部署大模型,找到适合自己的项目/创业方向,做一名被 AI 武装的产品经理。
- 硬件选型
- 带你了解全球大模型
- 使用国产大模型服务
- 搭建 OpenAI 代理
- 热身:基于阿里云 PAI 部署 Stable Diffusion
- 在本地计算机运行大模型
- 大模型的私有化部署
- 基于 vLLM 部署大模型
- 案例:如何优雅地在阿里云私有部署开源大模型
- 部署一套开源 LLM 项目
- 内容安全
- 互联网信息服务算法备案
- …
学习是一个过程,只要学习就会有挑战。天道酬勤,你越努力,就会成为越优秀的自己。
如果你能在15天内完成所有的任务,那你堪称天才。然而,如果你能完成 60-70% 的内容,你就已经开始具备成为一名大模型 AI 的正确特征了。
这份完整版的大模型 AI 学习资料已经上传CSDN,朋友们如果需要可以微信扫描下方CSDN官方认证二维码免费领取【保证100%免费】

更多推荐



所有评论(0)