用DeepSeek+可灵AI+剪映制作哪吒2走T台秀AI视频 (保姆级教程)
内容首发周老师的付费社群,挑其中部分内容免费同步给公号读者今天给大家分享如何利用DeepSeek这类AI工具,制作哪吒2走T台秀视频,保姆级的制作方法,简单易懂,小白也能轻松上手。
内容首发周老师的付费社群,挑其中部分内容免费同步给公号读者
今天给大家分享如何利用DeepSeek这类AI工具,制作哪吒2走T台秀视频,保姆级的制作方法,简单易懂,小白也能轻松上手。
关键操作,分为四步:
- 1、用DeepSeek生成提示词
- 2、用AI生成图片
- 3、图生视频
- 4、视频剪辑合并
1、 用DeepSeek生成提示词
1、打开deepseek: https://chat.deepseek.com/ ,如果卡顿,也可以用其腾讯元宝来代替,作用类似
开启深度思考模式,输入指令:
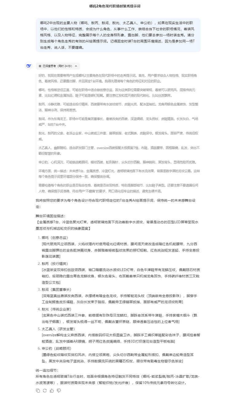
哪吒2中出现的主要人物(哪吒、敖丙、敖闰、敖光、太乙真人、申公豹),如果在现实生活中的职场中,以他们的性格和特质,会成为什么角色,从事什么工作、亲结合当下社会的职场情况,着装风格风格、以及人物特征,完整展示每个人的全身照形象,露出脚,他们要去参加一场时装走秀。请分别生成每个角色走秀的有效的AI绘画提示词。记得固定时装T台的周围环境描述,因为是参加同一场T台走秀,说人话,不要瞎编。

这里需要注意,由于网上很多走秀视频,每个角色生成的走秀视频都不在同一个场景下,所以为了这里的效果更好,最好固定一下场景,让每个角色都在同一个T台上走秀,后期观感会很好。
比如,统一追加细节
所有角色在透明玻璃T台行走时,地面会根据角色特征触发不同特效(哪吒-岩浆裂痕/敖丙-冰晶扩散/龙族-水波荡漾等),服装材质需体现未来感(智能织物/发光纤维),保留10%传统元素符号转化设计。
2、用AI生成图片
1、打开星流AI:https://www.xingliu.art/

此处你也可以选用哩布AI。
星流AI(Star-3Alpha) 是 哩布哩布AI(LiblibAI) 旗下的核心产品,两者属于同一家公司。
星流AI是LiblibAI团队自主研发的AI图像生成大模型及平台。LiblibAI作为公司主体,专注于AI创作工具和模型生态的构建,而星流AI是其推出的专业级AI图像生成工具,主打高质量、高精度的图像创作。
2、用微信扫码登录即可,每天登录可免费领取100星流点数。
3、点击创建项目,就可以开始创作啦。
4、点击增强模型,从模型库中,搜索你需要的人物,比如搜索"哪吒"模型并选择"你所需要的模型
5、输入提示词并设置参数(记得每个角色都把场景固定的提示词加上)
现代朋克风立领西装,火焰纹理内衬使用哑光红绸材质,腰间混天绫改造成暗红色机能腰带,九分西裤露出脚踝处的金色乾坤圈纹身,赤脚踏着熔岩裂纹效果的铆钉短靴,红色挑染短发竖起,手持全息投影莲花装置。
站在金属质感T台,冷蓝色聚光灯束,透明玻璃地面下流动着数字水波纹,背景是动态的巨型LED屏幕呈现水墨龙纹与机械齿轮交织的抽象图案。T台两侧未来主义观众席(全息投影观众举着发光应援棒)
6、调整参数,主要参数
- 采样器:Euler
- 分辨率:864x1536 (9:16)
- 权重:0.8-1.0
- 迭代步数30,重绘幅度0.35

7、选择生成的图片数量,点击生成按钮,稍等一会,图片就会生成,选择一张你满意度的,如果不满意,可以继续调整提示词,重新生成。(每张图片会消耗1个星点)

8、继续优化提示词,选择一张参考图,用于复刻主体或人脸特征

你想生成什么样的图片效果,取决于提示词如何写。

9、参照上述同样的方法,为每个角色生成图片。
10、敖闰提示词
敖闰姑姑站在金属质感T台,冷蓝色聚光灯束,透明玻璃地面下流动着数字水波纹,背景是动态的巨型LED屏幕呈现水墨龙纹与机械齿轮交织的抽象图案。T台两侧未来主义观众席(全息投影观众举着发光应援棒)


其它角色就不一一列举了,方法参上。
小结一下,文生图概括起来,主要操作分五步:
- 选择人物模型
- 输入提示词
- 选择参考图
- 根据需要,调整参数值
- 点击生成图片
3、图生视频
1、打开可灵AI:https://klingai.kuaishou.com/
2、上传图片,选择1.6模型首尾帧功能
- 生成模式,选择标准。
- 时间选择5秒。
若选择高品质和时长为10秒时,视频效果会更好,但生成时间会更长,且消耗灵感值更多。
3、添加镜头描述词:
“在T台走秀,面对镜头,T台走秀,自信,有节奏、自然的向前走。”
4、负面提示词:
变形、扭曲、静止、慢速,不自然

5、提交生成并下载视频片段

6、参照上述方法,依次执行图生视频
4、视频剪辑合并
- 导入视频到剪映,对视频进行合并剪辑
- 添加背景音乐:
- 搜索"走秀"音乐,开启节拍标记功能方便卡点剪辑(根据需求,调整变速)

- 视频比例选择9:16
- 点击导出,下载到本地即可。
5、AI视频最终成品效果
成品发布到某号, 周周有料说,可搜~
上述视频制作过程,周老师总共花了15分钟左右,如果想打磨,视频中涉及到的提示词还有很多可以优化的地方,当然这个不是本文的重点,重点是通过这篇教程教会大家捕鱼的方法,至于能否捕获到大鱼,就看同学们的耐心和执行力了。
好了,今天先就分享到这里!
更多推荐



所有评论(0)