4.2 AI辅助开发技巧 STM32串口通信 openmv+STM32串口通信 openmv串口通信openmv识别物体 openmv神经网络训练 openmv openmv+STM32串口通信 op
常详细的视频和文字教程,讲解常见的openmv教程包括 巡线、物体识别、圆环识别、阈值自动获取、openmv与STM32通讯、openmv识别物体、openmv巡线代码、openmv数字识别、openmv识别颜色和形状、openmv串口发送数据、openmv脱机运行等。非常适合学习openmv、K210、K230等项目** **
非常详细的视频和文字教程,讲解常见的openmv教程包括 巡线、物体识别、圆环识别、阈值自动获取、openmv与STM32通讯、openmv识别物体、openmv巡线代码、openmv数字识别、openmv识别颜色和形状、openmv串口发送数据、openmv脱机运行等。非常适合学习openmv、K210、K230等项目 **
openmv教程合集 openmv入门到项目开发 openmv和STM32通信 openmv和opencv区别 openmv巡线 openmv数字识别教程LCD
专刊openmv视觉文章链接: https://blog.csdn.net/qq_46187594/category_12900902.html
4.2 AI辅助开发技巧
4.2.1-推荐的ai工具
下面的AI 并无性能先后顺序,按照个人了解的先后顺序进行介绍,大家可以根据自己的情况选择自己合适的。
deepseek
deepseek官网: DeepSeek - Into the Unknown
我当时用的时候
由于DeepSeek的服务受到大规模恶意攻击或者访问人数过多,可能会导致注册繁忙。请稍候再试。注册用户可以正常登录。感谢您的理解和支持。
如果Deepseek经常无法访问可以使用这:https://cloud.siliconflow.cn/i/aeXRfoX9
可以选择你想使用的模型类型
选择在线体验就行

chatGPT3.5
国外chatGPT链接:Introducing ChatGPT | OpenAI :https://openai.com/index/chatgpt/
chatGPT3.5或者chatGPT4.0都可以,chatGPT4.0是收费的
如果没有账号可以不登录使用chatGPT3.5
(需要一些科学上网的手段、如果没有就使用国内镜像的或者国内工具)(不要询问网友如何科学上网! 没有人愿意教你)
还有国内chatGPT镜像
这个是可以免费使用chatGPT3.5的而且不需要翻墙
国内镜像的免费试用chatGPT链接: https://ai.chaoshidai.net/#/?from=invite&invite_id=22650690

当然百度也可以搜索到其他国内镜像的chatgtp有些也是可以免费使用3.5
国内AI语义大模型
质谱清言:智谱清言
星火模型:讯飞星火大模型-AI大语言模型-星火大模型-科大讯飞
kimi:[Kimi.ai - AI Assistant by Moonshot AI]
4.2.2-如何选择一个适合的方案
比赛或者工作研究等项目开发过程中,总是需要开发一些自己不了解大的功能代码和方案,那么如何完成这个功能开发那?
下面通过要完成一个可以 追小球的智能车开始展开介绍。
- 了解所要执行的功能.
(通过B站、CSDN、抖音看别人做成的是什么样子) 查询别人完成相关演示视频,对整个功能最终效果有所了解。
搜索过程要详略得到,尽量只搜索关键字,关键词之间用空格隔开。
总结为: 直流电机驱动的小车,通过安装的摄像头感知,前方 球形 纯色物体的位置,然后控制小车正视智能车和追逐智能车。
2. 查找解决方案
(通过B站、CSDN、抖音、chatGPT看别人做成的是选择的什么方案) 何为 “方案”-通过选择什么硬件、通过何种软件、完成功能。


3. 查找各个方案可行性和执行难度等
(开始细致查询每个方案实施细节、方案执行难度)
主要可以通过查看CSDN、B站、github等网址上有多少人,使用某方案实现了项目,并且他实现的功能你是否满意。
并且他是否开源或者讲解了他的一些方案实时细节,很重要的一点,你是否能够大概看懂他讲解的方案。
浏览简介和介绍视频,快速了解这个方案或者项目是怎么回事。
查看目录,了解项目都是什么方案和功能。
4. 执行方案
(尝试执行自己认为最适合自己的方案和方法)
选择一个方案,开始执行。
尽量和你要学习完成或者资料比较多的方案,选择使用一样的硬件(这样可以提高效率)。
在执行方案的时候,尽量遵循循序渐进,逐渐逼近完成项目,不要想一口气,直接做好。
4.2.3-如何执行方案
借助AI读懂代码
适合比如你不知道从哪里搞了一份代码,但是你读不懂,里面的代码是干什么的,可以发给AI,让他帮你讲解注释一下。
比如我发给他这个是 具体讲解一下,下面代码是什么意思+“3.2.4-通过指定区域获得阈值介绍和单独实现章节的代码”
然后这个是他的部分解释。



借助AI提供优化方案
比如我们发他的内容为:描述你当前的代码或者完成的功能,但是出现的问题,并希望他解决这个问题给出优化方案。
现在发给他 "3.4.6-识别形状+颜色+增加最小变化阈值+增加最大变化阈值"代码
比如我询问他的问题如何:
背景+已经完成什么+还需要完成或者优化什么+你想让他怎么帮助你。
现在我做的是openmv视觉追小球智能车,然后现在做视觉部分,可以识别红色小球,但是发现识别有些不稳定,识别的小球偶尔识别不到,这样跟踪目标就会消失,帮我想些优化方案,下面是我的代码,import sensor, image, time
# 定义颜色阈值(L, A, B),用于识别红色
color_threshold = (0, 100, 0, 127, 0, 127)
# 初始化摄像头模块
sensor.reset() # 重置摄像头,确保设备正常工作
... ... 省略后面的代码(这个只是我笔记中省略,实际你和AI对话中尽量把你的代码带上,如果代码太多就只使用核心部分代码)
... ... 省略后面的代码
... ... 省略后面的代码

然后这个是AI的回答,对于AI回答的答案你有什么不懂的可以继续问他或者通过B站、CSDN、百度、谷歌等确定这个方案可行性。
比如我以下面 4. 霍夫圆检测参数优化 这个为例子讲解
你可以告诉他: 请仔细讲解一下,你给出的
4. 霍夫圆检测参数优化
问题:圆形检测可能受到半径、阈值等参数的限制。
解决方案:
调整 threshold, x_margin, y_margin, r_margin 和 r_step 参数。
如果目标尺寸相对固定,可以缩小 r_min 和 r_max 的范围。
这个里面参数是什么意义并且如何调整,给出示例案例。

比如下面就是AI给出的具体参数讲解
注意到第四个参数,是检测圆形半径的范围,定义圆形半径的最小值和最大值
但是这个上面单位是像素,那么我们需要了解,我们当前的像素,对应实际多少mm。
可以继续问他 :
你上面描述的
r_min 和 r_max
意义:
控制检测圆形的半径范围,定义圆形半径的最小值和最大值(像素单位)
这个是像素单位,但是我不知道这个像素单位对应我实际多少mm,然后这个是我的代码,请帮我讲解计算一下
import sensor, image, time
# 定义颜色阈值(L, A, B),用于识别红色
color_threshold = (0, 100, 0, 127, 0, 127)
# 初始化摄像头模块
sensor.reset() # 重置摄像头,确保设备正常工作
... ... 省略后面的代码(这个只是我笔记中省略,实际你和AI对话中尽量把你的代码带上,如果代码太多就只使用核心部分代码)
... ... 省略后面的代码
... ... 省略后面的代码

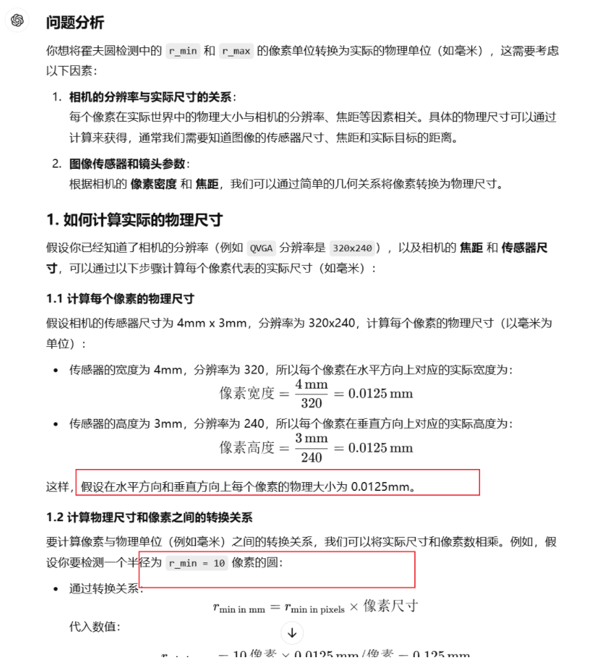
然后这个是AI 给出的计算案例,当然也可以根据我前面讲解的如何确定像素大小阈值 着方法来确定像素大小。
更多推荐


所有评论(0)