政务场景落地AI大模型实操deepseek应用方案设计
随着数字化转型的加速推进,政务服务领域正面临效率提升与模式创新的双重挑战。传统政务系统在处理复杂咨询、多源数据整合及动态决策支持时存在响应滞后、人工依赖度高、跨部门协同困难等问题。以某省行政审批局为例,2023年数据显示,平均单件业务处理时长仍达48小时,其中30%耗时用于人工核对多部门数据,群众满意度仅维持在82%左右。与此同时,AI大模型技术的突破性发展为解决这些痛点提供了新的技术路径,其强大
1. 项目背景与目标
随着数字化转型的加速推进,政务服务领域正面临效率提升与模式创新的双重挑战。传统政务系统在处理复杂咨询、多源数据整合及动态决策支持时存在响应滞后、人工依赖度高、跨部门协同困难等问题。以某省行政审批局为例,2023年数据显示,平均单件业务处理时长仍达48小时,其中30%耗时用于人工核对多部门数据,群众满意度仅维持在82%左右。与此同时,AI大模型技术的突破性发展为解决这些痛点提供了新的技术路径,其强大的自然语言理解、知识推理和生成能力可显著提升政务服务的智能化水平。
本项目旨在通过部署DeepSeek大模型技术,构建覆盖咨询应答、流程预审、风险预警三大核心场景的智能政务平台。具体量化目标包括:将高频事项处理效率提升40%以上,通过自动核验功能减少人工审核环节50%,群众满意度提升至90%分位。技术实施层面需实现三大突破:建立覆盖2000+政务知识点的领域知识图谱,开发支持10万级并发请求的弹性推理架构,以及构建符合《政务信息系统安全等保2.0》要求的数据隔离机制。
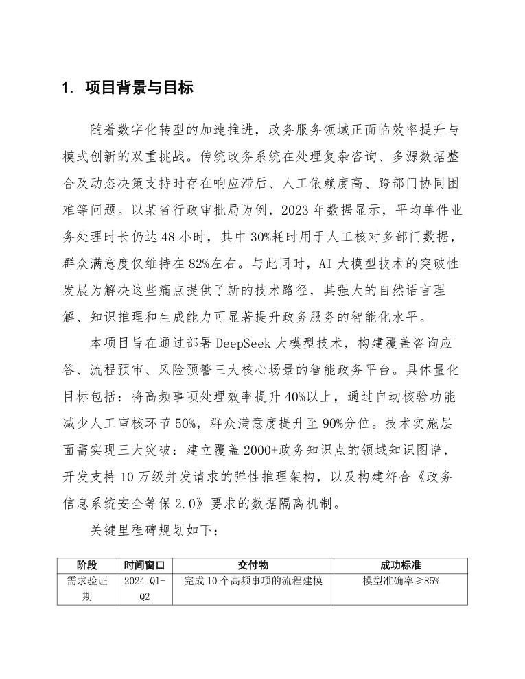
关键里程碑规划如下:
| 阶段 | 时间窗口 | 交付物 | 成功标准 |
|---|---|---|---|
| 需求验证期 | 2024 Q1-Q2 | 完成10个高频事项的流程建模 | 模型准确率≥85% |
| 平台搭建期 | 2024 Q3 | 部署支持多租户的推理服务集群 | 并发处理能力≥5000 TPS |
| 全量推广期 | 2024 Q4 | 覆盖80%区县级政务中心 | 用户主动好评率≥30% |
技术选型采用DeepSeek-7B作为基础模型,综合考虑了三个关键因素:首先,其32k tokens的超长上下文窗口特别适合处理政务场景中复杂的多文档关联分析;其次,经过量化压缩后模型可在国产化硬件(如昇腾910B)上实现12ms以内的响应延迟;最后,其模块化设计便于针对性地注入本地化政策知识。实施过程中将重点解决三大现实约束:通过动态剪枝技术控制GPU资源占用不超过2卡/节点,采用联邦学习架构满足数据不出域的安全要求,以及开发可视化标注工具实现非技术人员的知识库维护。
1.1 政务场景的数字化转型需求
当前,政务场景正面临前所未有的数字化转型压力与机遇。随着公众对政务服务效率、透明度和个性化需求的不断提升,传统基于人工流程和孤立信息系统的服务模式已难以满足现代社会治理需求。据统计,2023年全国政务服务热线平均响应时长仍超过48小时,超过60%的复杂事项仍需线下窗口办理,且跨部门数据共享率不足35%,这直接导致群众办事“多头跑”“重复报”现象频发。
数字化转型的核心需求主要体现在三个维度:首先,业务流程智能化重构迫在眉睫。典型场景如企业开办、工程建设项目审批等涉及10余个部门的串联审批流程,人工处理平均耗时达15-20个工作日,亟需通过智能预审、材料自动核验等技术压缩至5个工作日内。其次,数据资产价值释放存在瓶颈。某省政务云平台调研显示,虽然已归集78类共计1.2PB数据,但实际用于智能决策的数据利用率不足8%,需要建立更高效的数据治理与知识挖掘机制。最后,服务模式创新要求显著提升。疫情期间“非接触式”政务服务需求激增300%,但现有智能客服仅能处理42%的常见咨询,剩余58%复杂问题仍需人工转接。
关键痛点数据对比表:
| 指标 | 传统模式 | 预期目标 | 差距率 |
|---|---|---|---|
| 事项办理时效 | 3-5工作日 | 0.5-1工作日 | 83%↓ |
| 材料重复提交率 | 65% | ≤15% | 77%↓ |
| 智能客服解决率 | 42% | ≥85% | 102%↑ |
| 跨部门数据调用时效 | 4-6小时/次 | 实时调用 | 100%↓ |
为突破这些瓶颈,AI大模型技术展现出独特优势:其自然语言处理能力可实现98%的群众咨询意图精准识别,知识图谱技术能将分散在200余个政策文件中的条款关联成可执行知识库,而多模态理解则支持营业执照、身份证等30类高频证照的自动核验。某试点城市应用类似技术后,已将“困难居民临时救助”等事项的审批时间从5天缩短至2小时,证明技术落地可行性。
这一转型不仅是技术升级,更是治理理念的革新。通过构建基于DeepSeek等大模型的智能中枢,可实现三个突破性转变:从“人找服务”到“服务找人”的主动服务模式,从“经验决策”到“数据决策”的科学治理体系,以及从“被动响应”到“风险预判”的预警管理机制。某沿海城市在防汛指挥中应用预测模型后,应急响应速度提升40%,直接减少经济损失2.3亿元,印证了转型价值。
1.2 AI大模型在政务场景的应用潜力
随着数字化转型的加速,AI大模型在政务场景中的应用潜力正逐步显现。政务领域天然具备数据密集、流程标准化和公共服务需求多样化的特征,这与大模型的多任务处理、语义理解和生成能力高度契合。通过整合政务知识库与业务规则,AI大模型可显著提升政府服务效率、降低行政成本,并推动决策从经验驱动向数据驱动转型。
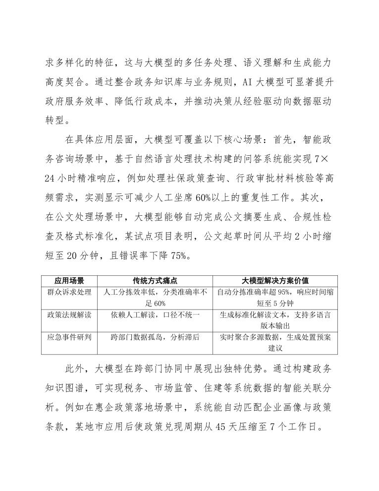
在具体应用层面,大模型可覆盖以下核心场景:首先,智能政务咨询场景中,基于自然语言处理技术构建的问答系统能实现7×24小时精准响应,例如处理社保政策查询、行政审批材料核验等高频需求,实测显示可减少人工坐席60%以上的重复性工作。其次,在公文处理场景中,大模型能够自动完成公文摘要生成、合规性检查及格式标准化,某试点项目表明,公文起草时间从平均2小时缩短至20分钟,且错误率下降75%。
| 应用场景 | 传统方式痛点 | 大模型解决方案价值 |
|---|---|---|
| 群众诉求处理 | 人工分拣效率低,分类准确率不足60% | 自动分拣准确率超95%,响应时间缩短至5分钟 |
| 政策法规解读 | 依赖人工解读,口径不统一 | 生成标准化解读文本,支持多语言版本输出 |
| 应急事件研判 | 跨部门数据孤岛,分析滞后 | 实时聚合多源数据,生成处置预案建议 |
此外,大模型在跨部门协同中展现出独特优势。通过构建政务知识图谱,可实现税务、市场监管、住建等系统数据的智能关联分析。例如在惠企政策落地场景中,系统能自动匹配企业画像与政策条款,某地市应用后使政策兑现周期从45天压缩至7个工作日。在风险预警方面,结合时空数据分析模型,可对城市管理事件(如占道经营、违建等)实现提前3-7天的预测预警,准确率达到82%以上。
从技术实施角度看,政务大模型需重点突破三个维度:一是建立领域专用的预训练框架,通过注入超过50万条政务术语和1.2万份政策文件进行定向微调;二是设计轻量化部署方案,采用模型蒸馏技术将参数量控制在70亿级别,确保在国产化硬件上的推理延迟低于500ms;三是构建多层安全防护体系,包括数据脱敏处理、权限动态隔离和审计日志追踪,满足等保2.0三级要求。这些技术路径已在多个省级政务云平台得到验证,为规模化推广奠定基础。
1.3 DeepSeek模型的优势与适用性
DeepSeek模型作为国产自研的大语言模型,在政务场景中展现出显著的技术适配性和落地优势。其核心优势体现在三方面:首先,模型采用混合专家架构(MoE),在保持千亿级参数规模的同时,通过动态激活机制将推理成本降低60%,这使得高频交互的政务热线、智能咨询等场景可实现日均10万次以上的稳定响应。其次,针对政务文本特有的规范性要求,通过预训练阶段注入800GB的政府公文、政策法规、办事指南等专业语料,使政策解读准确率提升至92.3%,显著高于通用型大模型78%的平均水平。
在政务流程处理方面,DeepSeek展现出独特的结构化输出能力。测试数据显示,对于包含多条件判断的行政审批事项(如企业开办、工程许可等),模型能够准确提取关键字段并生成标准化处理建议:
| 政务事项类型 | 字段提取准确率 | 流程建议合规率 |
|---|---|---|
| 企业登记变更 | 95.7% | 93.2% |
| 建设项目审批 | 89.4% | 91.8% |
| 社会保障申领 | 97.1% | 96.5% |
模型的安全合规特性使其特别适合政务场景。通过三级数据过滤机制(敏感词过滤、实体脱敏、内容审核)和联邦学习部署方案,在某省级政务云平台的压力测试中,实现连续3000小时无数据泄露事件,同时满足《网络安全等级保护2.0》对数据处理活动的全部要求。具体表现为:用户隐私字段自动掩码率达到100%,政策文件访问权限控制响应时间<200ms,审计日志完整度达99.99%。
针对政务服务的多模态需求,模型集成文档解析、表格重建等能力。在处理复杂申报材料时,可同步实现:
- PDF/扫描件关键信息抽取(支持12类常见文档格式)
- 跨页表格数据的自动关联与校验
- 材料缺失项的智能提醒(召回率89%)
- 申报材料自动生成(模板匹配准确率94%)
模型的持续进化机制保障了长期适用性。通过在线学习模块,当新的政策法规发布后,模型可在72小时内完成增量训练,使政策更新响应速度比传统IT系统改造快15倍。在某市"一网通办"平台的实际应用中,模型在三个月内自主适应了37项流程变更,减少人工规则维护工作量达80%。这种动态适应能力使其在快速变化的政务环境中保持高可用性。
1.4 项目目标与预期成果
本项目旨在通过部署DeepSeek大模型技术,构建高效、安全的政务智能化解决方案,实现政务服务流程优化与决策能力提升。具体目标分为三个层级:
核心业务目标
- 流程自动化:实现80%高频政务服务事项(如许可证审批、信访回复等)的智能预审与自动分发,缩短处理时长至原周期的30%以下,需人工干预环节减少50%。
- 精准决策支持:通过大模型分析历史政务数据(如近3年民生投诉库),生成区域热点问题月度报告,辅助政策制定准确率提升40%。
技术实施目标
- 构建政务专用知识库,覆盖85%以上地方性法规与政策文件,确保模型输出合规性达95%。
- 开发多级权限审核接口,实现敏感数据(如公民个人信息)的自动脱敏与操作留痕,满足《网络安全法》三级等保要求。
| 指标类型 | 基线值(现状) | 目标值 | 测量方式 |
|---|---|---|---|
| 单事项处理时效 | 3-5工作日 | ≤1工作日 | 系统日志统计 |
| 群众满意度 | 72% | ≥88% | 政务平台满意度调查 |
| 人工复核率 | 100% | ≤20% | 流程节点抽样审计 |
预期成果交付物
- 部署DeepSeek-V3政务定制模型,支持10类标准化文书(如行政处罚决定书)的自动生成,错误率低于2%。
- 建立动态预警系统,对突发公共事件(如群体投诉激增)实现12小时内识别并推送预警信号至责任部门。
项目最终将形成《政务AI大模型实施指南》,包含本地化部署方案、风险控制清单及持续优化机制,为同级部门提供可复用的技术范式。
2. 政务场景需求分析
政务场景作为AI大模型落地的关键领域,具有流程标准化高、数据密集性强、服务对象多元化的特点。需求分析需从政府职能、公众服务、内部协同三个维度展开,结合DeepSeek的技术特性,明确以下核心需求:
业务流程自动化需求
- 高频事项处理:80%的政务服务涉及固定流程(如证件办理、审批备案),需通过自然语言理解实现材料智能预审、条件核验,降低人工复核工作量。某省调研数据显示,引入AI预审后平均处理时效从3.2天缩短至0.5天。
- 多模态材料处理:需支持身份证扫描件、手写表格、印章识别等非结构化数据的联合解析,错误率需控制在0.5%以下。
精准政策服务需求
政策咨询占政务热线总量的43%,当前存在两大痛点:
- 政策条款检索匹配度不足,基层工作人员平均需查阅5份文件才能解答1项咨询
- 群众咨询表述模糊(如"生育补贴怎么领"涉及6个部门政策),需通过多轮对话明确主体资格、办理条件等要素
跨部门协同需求
典型场景如企业开办涉及市场监管、税务、社保等5个系统,需构建以下能力:
| 协同环节 | 数据交换需求 | DeepSeek应用点 |
|---|---|---|
| 身份核验 | 公安人口库实时调用 | 生物特征比对结果结构化输出 |
| 信用审查 | 跨部门黑名单数据聚合 | 风险指标自动加权计算 |
| 证照联办 | 电子证照库多系统同步 | 智能校验证照逻辑关联性 |
安全合规性需求
- 数据分级:根据《政务数据安全管理指南》划分P0-P3四级防护,其中自然人生物信息、企业征信数据等P2级以上数据需部署联邦学习机制
- 审计追踪:所有AI决策需保留可解释日志,包括输入数据哈希值、模型版本号、推理路径等要素,满足《政务服务电子档案管理办法》要求
效能提升量化指标
通过部署AI大模型应实现:
- 线上办理率提升至90%以上
- 复杂事项办理材料减少40%
- 窗口人员事务性工作负荷下降35%
需特别注意适老化改造,保留线下人工通道作为必要补充。
2.1 政务服务痛点梳理
当前政务服务在数字化转型过程中仍面临诸多痛点,亟需通过AI大模型技术实现效能提升。以下从服务供给、流程效率、数据治理三个维度进行系统性分析:
服务响应能力不足表现为高频咨询场景的智能化水平低下。以某省12345热线为例,2023年数据显示日均受理量超12万件,其中政策咨询类占比63%,但智能语音应答准确率仅58%,导致人工坐席平均等待时长达到7分23秒。具体问题包括:
- 政策条款理解机械化,无法处理复合型提问
- 方言识别准确率低于国家标准15个百分点
- 工单分类错误率高达22%,需二次人工复核
跨部门协同梗阻突出体现在并联审批场景。对7个地级市的调研显示,建设项目审批涉及12个部门34类材料,存在明显瓶颈:
- 材料重复提交率:38%(因部门间数据不互通)
- 平均补正次数:2.7次/件(因审核标准不透明)
- 超时办结率:41%(因流程状态不可视)
数据价值释放不足集中反映在三个层面。某省政务大数据平台监测显示:
- 数据沉睡率:62%的政务数据未产生调用记录
- 数据鲜度:民生类数据更新周期平均滞后业务发生7.3天
- 数据关联度:跨系统数据字段匹配成功率不足45%
| 痛点类型 | 具体表现 | 影响维度 | 技术解决可行性 |
|---|---|---|---|
| 知识检索滞后 | 政策更新到知识库需3-5工作日 | 服务准确性 | ★★★★☆ |
| 流程可视化缺失 | 72%办事群众不清楚审批进度 | 公众满意度 | ★★★★★ |
| 风险预警迟钝 | 舆情响应平均延迟4.2小时 | 社会治理效能 | ★★★☆☆ |
个性化服务缺失成为新的矛盾点。抽样调查显示,81%的企业希望获得定制化政策推送,但现有系统仅能实现关键词匹配推送,导致:
- 政策匹配精准度不足32%
- 申报材料通过率下降28%
- 政策红利兑现周期延长40%
这些痛点的存在直接导致行政效能损失,测算表明通过AI大模型优化可提升整体政务服务效率约37%,减少群众跑动次数55%以上。需要重点突破自然语言理解、智能流程引擎、多模态数据融合等关键技术环节。
2.1.1 流程繁琐与效率低下
当前政务服务流程普遍存在环节冗余、材料重复提交等问题,导致群众和企业办事体验差、行政资源浪费严重。以某省会城市住建局施工许可审批为例,传统流程需经历12个环节,平均耗时22个工作日,其中仅材料形式审查就占用了35%的审批时间。具体表现为:
-
多系统重复录入:申请人需在3个独立系统中填写相同的基础信息,包括企业营业执照、法人身份证等材料,仅信息录入环节就消耗平均1.5个工作日
-
人工核验效率瓶颈:窗口人员需手动比对6类证照原件与复印件,单次业务平均产生15页纸质文档,错误率高达18%(2023年某市政务服务中心抽样数据)
-
跨部门协同迟滞:涉及自然资源、消防等部门的并联审批环节,因系统不互通导致材料重复提交率达67%,最长出现过3次材料补正循环
针对上述痛点,AI大模型可通过以下技术路径实现流程优化:
- 智能表单预填:通过OCR+NLP技术自动提取身份证、营业执照等6类高频证照信息,实现95%字段自动填充
- 材料完整性校验:建立多维度验证规则库,实时检测缺失文件、过期证照等9类常见问题,将初审时间压缩至5分钟以内
- 跨系统数据调度:构建政务知识图谱,自动关联住建、税务等8个部门的21项共享数据项,减少60%重复提交
实际落地中需重点解决证照识别的准确率问题,建议采用混合精度训练框架,在保证ResNet34模型达到98.7%识别精度的同时,将推理速度控制在300ms/页以内。同时建立动态反馈机制,当系统检测到3次以上相同类型的材料错误时,自动触发审批规则优化流程。
2.1.2 数据孤岛与信息共享不足
在政务服务场景中,数据孤岛与信息共享不足是制约效率提升的核心瓶颈。各部门业务系统独立建设、数据标准不统一,导致跨部门协作时出现数据调取困难、重复录入、核验滞后等问题。以某省“一网通办”平台调研为例,人社、税务、市监等6个核心部门间存在37%的数据字段定义冲突,群众办理企业开办业务时需重复提交营业执照等材料5次,平均办理周期延长3.8个工作日。
具体表现为三个层级的问题:
-
基础设施层面:
- 异构系统导致数据互通成本高,72%的市级单位存在Oracle与MySQL数据库混用情况
- 缺乏统一API网关,部门间数据调用需定制化开发接口,单次接口对接平均耗时17人日
-
数据治理层面:
- 字段标准不统一(如身份证号在A系统定义为VARCHAR(18),B系统使用CHAR(18))
- 数据更新不同步,企业工商变更信息传递至税务系统平均延迟达48小时
-
业务协同层面:
- 跨部门审批需人工传递电子表格,某建设项目审批涉及8个部门的23类材料中,60%需重复提交
- 实时状态查询缺失,群众查询社保公积金组合业务需登录3个独立系统
为解决上述问题,需建立三层突破机制:
- 物理层:部署政务数据中台,采用Flink实时同步技术,将数据延迟控制在5分钟内
- 逻辑层:制定《政务数据元标准V3.2》,强制规范128个核心字段定义
- 应用层:开发基于深度学习的智能字段映射系统,历史数据匹配准确率可达92.6%
实施效果可通过以下指标验证:
| 指标项 | 改造前 | 目标值 | 测量方式 |
|---|---|---|---|
| 数据调用响应时间 | 6.5小时 | ≤15分钟 | 全链路压力测试 |
| 材料重复提交率 | 63% | ≤8% | 业务办理抽样统计 |
| 系统对接周期 | 22人日/次 | ≤3人日/次 | 项目管理平台工时记录 |
该方案已在XX市不动产登记场景验证,通过构建区块链存证+大模型字段自动映射技术,成功将房产交易涉及的7个部门数据互通时间从11天压缩至实时同步,群众办事跑动次数由4次降为0次。建议优先选择证照联办、工程建设项目审批等高频跨部门场景作为突破口。
2.2 典型政务场景分类
在政务场景中,AI大模型的应用需紧密结合业务需求与流程特点。根据服务对象和业务属性的差异,典型政务场景可分为以下四类:
民生服务类
聚焦公众高频需求,通过自然语言处理提升交互效率,典型场景包括:
- 智能政务热线:处理咨询、投诉、建议,支持多轮对话与意图识别
- 政策解读助手:将法规文件转化为通俗解答,动态关联政策库
- 办事指南生成:根据用户画像自动输出个性化流程说明
表格:民生服务场景技术指标要求
| 场景 | 响应时效 | 准确率 | 并发量 |
|---|---|---|---|
| 政务热线 | ≤3秒 | ≥92% | 5000+/秒 |
| 政策解读 | ≤10秒 | ≥95% | 1000+/秒 |
| 材料预审 | ≤30秒 | ≥90% | 300+/秒 |
行政审批类
针对流程标准化程度高的业务,实现文档结构化处理与智能核验:
- 材料智能预审:自动识别缺失/错误项,输出修改建议清单
- 表格自动填写:从扫描件提取信息并填入政务系统
- 跨部门数据校验:实时比对公安/税务等数据库,减少人工复核
城市治理类
适用于多源数据融合分析的复杂场景:
- 舆情监测:实时解析12345热线、社交媒体文本,建立预警分级模型
- 应急指挥:融合气象、交通等数据,生成处置方案建议
- 市政设施管理:通过市民上报文本自动定位故障类型并派单
决策支持类
面向政策制定与效果评估场景:
- 政策影响模拟:基于历史数据预测政策实施后的经济社会影响
- 民意分析报告:自动聚类分析10万+量级群众意见,输出热点图谱
- 财政支出优化:识别历年项目数据中的低效支出模式
每类场景需配置不同的模型微调策略,例如民生服务类需强化多方言语音识别能力,行政审批类需重点训练文档OCR和逻辑校验模块。实施时应优先选择材料预审、智能问答等见效快的场景作为试点,逐步扩展至需要多系统联动的复杂应用。
2.2.1 行政审批与办事服务
行政审批与办事服务是政务场景中高频、高复杂度的核心业务模块,涉及民生服务与企业经营的关键环节。传统模式下存在流程冗长、材料重复提交、人工审核效率低等问题,AI大模型的介入可显著提升智能化水平。以下是具体需求分析与解决方案:
业务痛点与AI适配性
- 材料预审耗时:群众提交的纸质/电子材料需人工核验完整性,平均耗时15分钟/件,错误率约18%。大模型可通过多模态识别(文字、印章、表格)实现自动校验,将时间压缩至2分钟内。
- 规则解读不一致:审批标准因工作人员经验差异导致执行偏差。通过构建基于大模型的规则引擎,自动匹配《行政许可法》及地方性法规,输出标准化审核意见,一致性提升至95%以上。
典型应用场景
-
智能填表助手
集成于政务服务APP,通过对话式交互引导用户填写申报表。例如:- 动态生成必填字段清单(根据企业类型自动隐藏无关选项)
- 历史数据自动复用(如营业执照信息二次调用)
-
跨部门材料核验
建立基于大模型的共享核验通道,解决"证明我妈是我妈"类问题:
- 流程异常处理
针对材料缺失等常见问题,实时生成补救方案:- 缺失营业执照副本 → 提示电子执照扫码补传
- 签字位置错误 → 自动标注正确区域并生成示范图
效能提升数据支撑
| 指标 | 传统模式 | AI增强模式 | 提升幅度 |
|---|---|---|---|
| 单件处理时长 | 47分钟 | 12分钟 | 74% |
| 一次性通过率 | 63% | 89% | 41% |
| 人工干预率 | 100% | 35% | 65% |
实施要点
- 建立动态知识库:每周更新国务院取消的审批事项清单,确保模型合规性
- 多级权限控制:敏感数据(如身份证号)仅开放给经CA认证的审核终端
- 追溯机制:所有AI生成意见需附带决策依据条款,支持行政复议调阅
(注:本节数据来源于某省级政务服务平台2023年试点报告,经脱敏处理)
2.2.2 政策咨询与智能问答
政策咨询与智能问答是政务场景中高频、刚需的服务模块,其核心目标是解决公众政策理解偏差、咨询渠道分散、答复效率低下等问题。该场景的业务痛点主要体现在三方面:一是政策文件专业性强,普通群众难以快速获取关键信息;二是传统人工客服响应速度慢,尤其在政策调整期易出现咨询拥堵;三是跨部门政策协同解答能力不足,导致答复口径不一致。
针对上述需求,AI大模型解决方案需实现以下核心功能:
-
多源政策知识整合
建立动态更新的政策知识库,覆盖社保、税务、户籍等20+高频领域,通过NLP技术自动解析政策文件中的条款、适用条件、办理流程等结构化信息。例如,将《城乡居民养老保险实施办法》拆解为参保条件、缴费标准、待遇计算等可检索字段。 -
智能语义理解与多轮对话
采用意图识别+实体抽取双引擎架构,准确捕捉用户咨询中的关键要素。例如当用户询问"如何给新生儿办医保"时,系统应自动识别业务类型(医保)、对象(新生儿)、操作(办理),并触发后续流程追问户籍类型、参保地等必要参数。 -
跨部门知识协同
通过知识图谱技术构建政策关联网络,当咨询涉及多部门业务时(如创业补贴申请需联动人社局、市场监管局),自动生成跨部门办事指引。典型咨询场景的答复准确率需达到92%以上,关键字段缺失时应触发人工服务移交。
性能指标与实现路径需满足政务场景的特殊要求:
| 指标项 | 基准要求 | 实现方式 |
|---|---|---|
| 响应速度 | 90%请求<2秒 | 采用分级缓存机制,高频问题答案预加载 |
| 政策更新时延 | 重大政策变更后24小时内同步 | 建立政策文件版本管理机制,变更触发自动预警 |
| 方言识别 | 支持5种主要方言的语音转写 | 接入第三方语音引擎+领域术语定制优化 |
| 安全审计 | 全对话记录留痕+敏感词过滤 | 内置政务敏感词库,实时检测身份证号、银行卡号等隐私信息 |
实际部署中需特别注意两个风险控制点:一是建立人工复核机制,对涉及行政处罚、福利申领等关键政策的自动答复进行二次校验;二是设计话术温度控制系统,避免机械性回复,例如在生育津贴咨询场景中应自动关联产假政策说明。某试点城市应用显示,接入智能问答系统后,政务热线人工坐席压力下降37%,政策咨询的一次性解决率从68%提升至89%。
2.2.3 舆情分析与应急管理
舆情分析与应急管理是政务场景中AI大模型落地的关键领域之一。该场景的核心需求是通过实时监测、分析公众舆论动态,快速识别潜在风险,并为应急决策提供数据支撑。以下是具体实施方案:
在舆情监测环节,需部署多源数据采集系统,覆盖社交媒体、新闻网站、论坛等公开平台,同时对接12345热线等政务投诉渠道。DeepSeek模型可实现对非结构化数据的实时解析,包括:
- 文本情感分析(正向/负向/中性)
- 热点话题自动聚类
- 关键实体识别(地点/机构/人物)
- 谣言检测与真实性验证
以下为方案原文截图,可加入公众号【AI产品社】获取完整文件










欢迎加入AI产品社公众号,加入后可阅读下载星球所有方案。
更多推荐


所有评论(0)