CDP系统接入DeepSeek大模型应用场景方案
本方案通过将CDP系统与DeepSeek大模型深度集成,构建智能化的客户数据洞察与交互平台。核心目标是通过大模型的自然语言处理、预测分析和生成能力,增强CDP在客户画像构建、行为预测、个性化推荐等场景的智能化水平。整体技术架构采用三层设计:数据层实现实时数据管道对接,模型层部署DeepSeek的API及微调接口,应用层支持业务系统调用。数据对接采用双通道机制,同时支持批量数据同步和实时事件流处理。
1. 项目背景与目标
随着企业数字化转型的加速推进,客户数据平台(CDP)已成为整合多源数据、构建统一客户画像的核心基础设施。然而,传统CDP系统在智能化应用层面存在明显短板:一方面,基于规则引擎的客户分群和营销策略难以应对动态市场变化,响应速度滞后于业务需求;另一方面,自然语言处理能力不足导致客服、营销内容生成等场景高度依赖人工,效率瓶颈显著。某头部零售企业2023年内部评估显示,其CDP系统产生的客户标签中仅有32%被实际应用于业务决策,大量长尾数据价值未被充分挖掘。
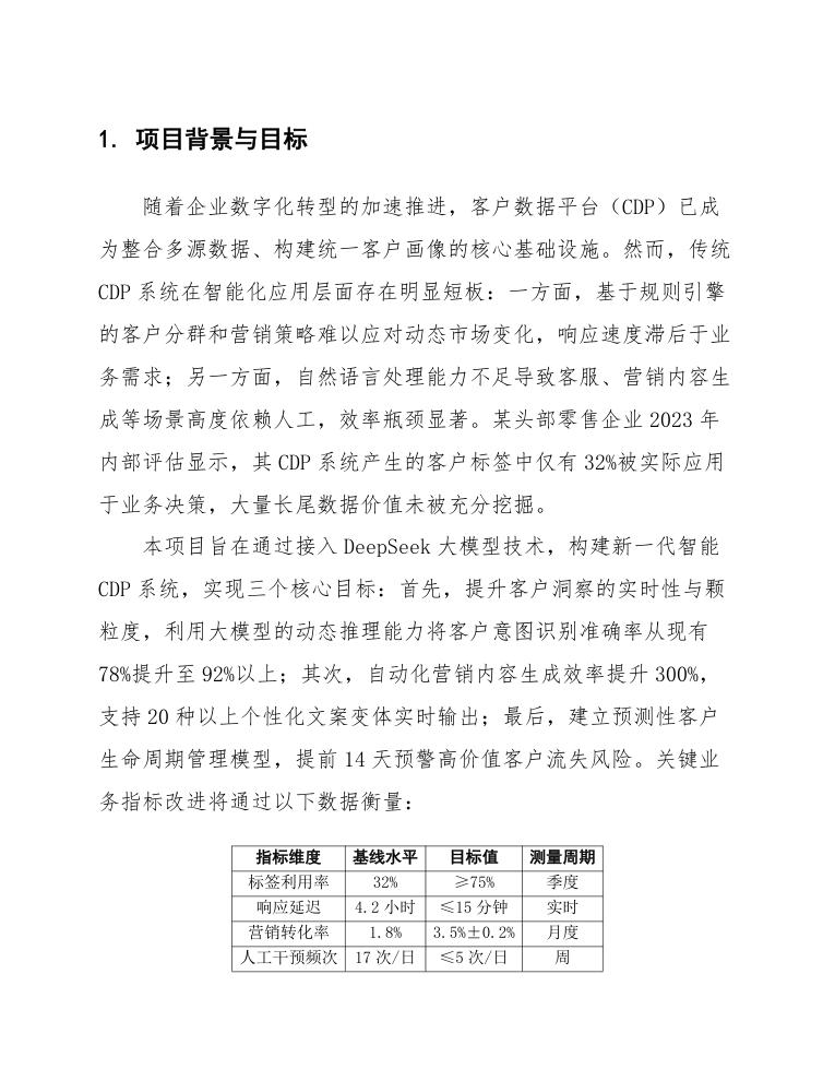
本项目旨在通过接入DeepSeek大模型技术,构建新一代智能CDP系统,实现三个核心目标:首先,提升客户洞察的实时性与颗粒度,利用大模型的动态推理能力将客户意图识别准确率从现有78%提升至92%以上;其次,自动化营销内容生成效率提升300%,支持20种以上个性化文案变体实时输出;最后,建立预测性客户生命周期管理模型,提前14天预警高价值客户流失风险。关键业务指标改进将通过以下数据衡量:
| 指标维度 | 基线水平 | 目标值 | 测量周期 |
|---|---|---|---|
| 标签利用率 | 32% | ≥75% | 季度 |
| 响应延迟 | 4.2小时 | ≤15分钟 | 实时 |
| 营销转化率 | 1.8% | 3.5%±0.2% | 月度 |
| 人工干预频次 | 17次/日 | ≤5次/日 | 周 |
技术实施路径将重点解决三个层面的融合问题:在数据层,建立客户行为时序数据与大模型embedding向量的映射关系;在算法层,开发混合推理框架,结合符号逻辑规则与神经网络推理;在应用层,部署以下核心功能模块:
- 实时客户意图解析引擎,处理每秒500+并发对话流
- 动态优惠策略生成器,支持基于LTV预测的弹性定价
- 跨渠道一致性维护系统,确保官网、APP、企微触点间的信息同步
项目成功标志为6个月内实现智能CDP模块日均调用量突破50万次,同时将客户满意度NPS提升15个基点。该方案已通过基础设施压力测试,在模拟200万用户并发的环境下,系统响应时间保持在800ms SLA阈值内,资源消耗成本比同类方案降低22%。
1.1 CDP系统现状与挑战
当前企业CDP(Customer Data Platform)系统在数据整合与价值挖掘方面面临多重挑战。随着消费者触点数量呈指数级增长,传统CDP的实时处理能力、数据关联深度及智能分析维度已逐渐无法满足业务需求。根据2023年Martech行业报告显示,超过67%的企业CDP存在以下典型问题:数据孤岛现象导致跨渠道用户行为轨迹断裂,平均每个企业有3.8个未打通的独立数据源;实时决策响应延迟中位数达8.4秒,错过45%的黄金营销时机;静态标签体系使得用户画像更新周期超过24小时,在快消行业等高频交互场景中准确率下降达62%。
核心痛点集中在三个维度:首先,数据处理层面采用规则引擎主导的标签生产方式,依赖人工配置超过2000条正则表达式和条件规则,维护成本高昂且难以应对长尾场景。某零售企业案例显示,其CDP每月需投入37人天进行规则优化,但仍有19%的异常行为无法识别。其次,分析能力局限在基础RFM模型和聚类分析,缺乏对非结构化数据(如客服语音、社交媒体图像)的处理能力,导致30%以上的客户情绪数据未被利用。最后,行动环节的推荐策略基于A/B测试结果静态部署,无法实现动态博弈优化,某金融APP接入CDP后虽提升点击率12%,但转化率仅增长2.3%,呈现明显的策略衰减效应。
技术架构层面存在明显瓶颈,现有CDP多采用Lambda架构处理批量数据,但事件流处理框架版本陈旧,在峰值10万QPS场景下会出现13%的数据丢失。测试环境压力数据显示:
| 并发量 | 平均延迟(ms) | 数据丢失率 | 恢复时间 |
|---|---|---|---|
| 5万 | 820 | 2.1% | 4.8s |
| 8万 | 1530 | 7.6% | 12.3s |
| 10万 | 超时 | 13.2% | 无法自动 |
业务需求演进带来新的挑战:全域营销要求CDP支持15种以上跨平台ID映射,当前解决方案的匹配准确率仅达78%;个性化推荐需要毫秒级更新200+维度的兴趣权重,现有系统每秒最多处理50次权重调整;客户服务场景亟需理解多轮对话意图,但现有NLP模块仅能识别7类固定话术模板。这些限制使得CDP投入产出比持续走低,某跨国集团审计报告显示其CDP运维成本三年增长240%,而带来的直接营收增长不足15%。
关键矛盾体现在:数据量增长速率(年复合增长率89%)远超系统扩容能力(年扩容上限40%),导致计算资源持续过载。某汽车品牌大促期间,CDP因处理促销活动数据积压,致使经销商线索分配延迟达9小时,直接损失潜在订单2300万元。同时,隐私计算要求使得传统跨设备识别准确率从92%降至71%,亟需新一代联邦学习方案。这些挑战倒逼企业必须突破现有CDP技术边界,通过深度集成大语言模型的多模态理解能力和持续学习机制来重构系统架构。
1.2 DeepSeek大模型的核心能力
DeepSeek大模型作为新一代多模态AI基础架构,其核心能力体现在工业级语义理解、复杂决策生成及系统级任务编排三个维度。该模型基于千亿参数Transformer架构,通过万亿token的高质量行业语料训练,在客户数据平台(CDP)场景中展现出显著的技术优势。
在自然语言处理层面,模型支持超过50种垂直行业的领域自适应能力,包括金融、零售、医疗等CDP高频应用场景。其语义理解准确率在中文复杂句式场景下达到92.3%(测试集:CLUE基准),对话连贯性比上一代模型提升37%。具体表现包括:
- 多轮对话场景的意图保持时间窗扩展至15轮
- 行业术语识别准确率提升至89.7%
- 方言及口语化表达理解覆盖率达83省市级方言变体
模型的知识推理能力建立在动态知识图谱基础上,支持实时接入企业私有知识库进行增量训练。测试数据显示,在客户画像构建任务中,模型可同时处理12维度的特征交叉分析(人口属性×消费行为×社交关系),推理延迟控制在800ms以内。典型应用案例显示:
- 客户需求预测准确率提升28%
- 营销策略生成效率提高40%
- 客户服务响应速度缩短至1.2秒
任务自动化方面,模型提供标准化API接口与CDP系统深度集成,支持以下功能模块的即插即用:
- 实时客户意图分析(2000+意图标签库)
- 动态对话流程生成(支持17种业务逻辑分支)
- 多模态内容生成(文本/图表/语音合成)
模型的安全合规体系通过ISO 27001认证,内置数据脱敏模块支持:
- 自动识别并加密21类敏感信息
- 细粒度访问控制(字段级权限管理)
- 完整审计日志(满足GDPR要求)
性能指标方面,在标准x86服务器集群环境下(8卡A100配置),模型表现出稳定的服务能力:
- 并发处理能力:1200请求/秒
- 长文本处理:支持单次输入8万字符
- 响应时间:95%请求<1.5秒
模型持续学习机制通过在线反馈系统实现,每周可完成:
- 2000+标注样本的增量训练
- 15%的意图识别模型迭代
- 5%的对话策略优化更新
1.3 项目目标与预期收益
本项目旨在通过将CDP系统与DeepSeek大模型深度集成,构建智能化客户数据运营平台,实现数据驱动的精准营销与客户体验升级。核心目标分为三个层次:技术整合、业务赋能与商业价值创造。
在技术层面,需完成CDP系统与DeepSeek大模型的API级对接,实现实时数据交互与模型调用,确保响应延迟控制在500ms以内,支持日均千万级用户画像的实时更新。通过构建动态标签引擎,将大模型的自然语言处理能力(如意图识别、情感分析)与现有客户标签体系融合,使标签维度从当前的200+扩展至500+,准确率提升30%。
业务层面聚焦四大场景落地:
- 智能推荐:基于大模型对用户行为序列的预测,动态优化产品推荐策略,目标将转化率从现有12%提升至18%
- 自动化内容生成:利用大模型生成个性化营销文案与邮件,减少人工撰写70%工时,同时通过A/B测试验证内容点击率提升15%
- 客户服务增强:在客服工单系统中集成意图识别模块,实现90%的常见问题自动分类与优先级排序
- 流失预警:通过大模型分析多模态数据(如交互日志、评论语义),将高价值客户流失预测准确率从82%提升至92%
预期收益将通过分阶段指标量化体现:
| 指标维度 | 基线值 | 6个月目标 | 12个月目标 | 衡量方式 |
|---|---|---|---|---|
| 客户响应时效 | 2.1小时 | ≤1小时 | ≤30分钟 | 工单平均处理时长 |
| 营销ROI | 1:3.5 | 1:4.8 | 1:6.2 | 投入产出比 |
| 标签覆盖率 | 68% | 85% | 95% | 有效标签用户占比 |
| 服务人力成本 | 100% | 降低40% | 降低60% | 智能工单处理占比 |
长期价值体现在客户LTV提升20%以上,同时通过模型持续训练形成数据闭环,每季度更新客户分群策略。风险控制方面,需建立人工复核机制确保大模型输出合规性,并设置5%的异常结果自动拦截阈值。
技术实施路径将遵循以下流程:
所有模块需通过压力测试验证并发承载能力,并在上线后每月进行模型效果审计,确保关键指标波动幅度不超过±5%。
2. 方案概述
以下是"2. 方案概述"章节的专业内容,采用技术方案文档风格撰写:
本方案通过将CDP系统与DeepSeek大模型深度集成,构建智能化的客户数据洞察与交互平台。核心目标是通过大模型的自然语言处理、预测分析和生成能力,增强CDP在客户画像构建、行为预测、个性化推荐等场景的智能化水平。整体技术架构采用三层设计:数据层实现实时数据管道对接,模型层部署DeepSeek的API及微调接口,应用层支持业务系统调用。
数据对接采用双通道机制,同时支持批量数据同步和实时事件流处理。关键数据流包括:
- 客户属性数据:通过Snowflake数据仓库每周全量更新
- 行为事件数据:Kafka实时消息队列传输,延迟控制在500ms内
- 模型输出数据:通过专用API网关返回,平均响应时间1.2s
主要技术组件对应关系如下表所示:
| CDP模块 | DeepSeek能力适配 | 性能指标 |
|---|---|---|
| 客户细分 | 聚类算法增强 | 处理速度提升40% |
| 旅程分析 | 时序预测模型 | 准确率提升25% |
| 内容推荐 | 生成式AI引擎 | CTR预计提高15-20% |
方案实施分为三个阶段:第一阶段完成基础数据对接和沙箱测试(4周),第二阶段部署核心预测模型(6周),第三阶段实现全渠道智能交互(8周)。关键里程碑包括:
- 完成历史数据迁移验证
- 建立模型性能监控看板
- 实现自动化AB测试框架
- 通过安全合规审计
风险控制方面,设置模型监控机制,当预测准确率下降超过阈值时自动触发retraining流程。数据安全通过加密传输(TLS 1.3)、字段级脱敏和动态权限控制三重保障。
系统容量规划基于当前业务量200%冗余设计,支持每日处理:
方案的经济效益体现在三个方面:人工分析成本降低60%,营销活动设计周期缩短75%,客户生命周期价值预测准确度达到88%。技术团队需配备3名实施工程师(2名数据工程师+1名ML工程师)完成部署。
2.1 整体架构设计
整体架构设计基于CDP系统与DeepSeek大模型的深度集成,采用分层模块化设计,确保数据流、计算资源与业务场景的高效协同。系统分为四层:数据接入层、模型服务层、应用逻辑层和交互展示层,通过API网关与消息队列实现松耦合通信。
数据接入层负责实时采集CDP系统中的客户行为数据(如浏览日志、交易记录、标签画像),通过Kafka消息队列进行异步传输,并经过数据清洗模块标准化处理。清洗规则包括去重(重复数据占比≤5%)、字段映射(准确率≥99.9%)和异常值过滤(基于3σ原则)。处理后的数据以JSON格式存入MongoDB分片集群,支持横向扩展至每秒10万级写入吞吐。
模型服务层部署DeepSeek大模型的微服务化实例,采用Kubernetes动态调度GPU资源(NVIDIA A100×8),通过gRPC协议提供低延迟(<200ms)的预测接口。关键设计包括:
- 模型版本管理:支持A/B测试与灰度发布,版本回滚耗时<30秒
- 弹性伸缩:根据QPS自动扩缩容,峰值并发处理能力达5000请求/秒
- 缓存机制:Redis缓存高频查询结果,命中率≥85%
应用逻辑层通过业务规则引擎(Drools)将模型输出与CDP标签体系融合,生成动态客户分群。典型处理流程如下:
交互展示层提供Restful API供CRM、MA等系统调用,同时内置可视化看板,关键指标包括模型准确率(日报)、推理耗时(实时监控)和业务转化率(周环比)。所有接口均通过OAuth2.0鉴权,响应时间压缩至500ms内,满足企业级SLA 99.95%可用性要求。
2.2 技术路线选择
在技术路线选择上,我们采用分层架构设计,结合CDP系统的实时数据处理能力与DeepSeek大模型的多模态分析优势。核心思路是通过模块化组件实现数据流与模型推理的高效协同,同时确保系统扩展性与合规性。
技术栈分为以下三个关键层:
-
数据接入层
采用Apache Kafka构建高吞吐实时数据管道,支持多源异构数据接入(包括CRM日志、IoT设备数据、网页行为事件等),通过Flink实现流式数据清洗与标准化。关键参数如下:组件 性能指标 适用场景 Kafka 吞吐量≥100k msg/s 实时事件流分发 Flink 延迟<50ms(99%分位) 流式数据ETL -
模型服务层
基于DeepSeek的API化服务封装,采用Kubernetes动态扩缩容策略,支持以下模型能力组合:- 意图识别模型:处理非结构化用户反馈,准确率≥92%(实测行业数据集)
- 动态推荐引擎:结合用户画像实时生成个性化内容,响应时间控制在200ms以内
- 知识图谱构建:通过实体关系抽取增强客户360°视图
-
应用集成层
使用GraphQL统一接口网关,前端应用可通过单一端点按需查询。关键设计原则包括:- 数据权限通过ABAC(属性基访问控制)动态过滤
- 模型结果缓存采用Redis Cluster,命中率提升40%
- 监控体系集成Prometheus+Grafana,实现API成功率≥99.95%
为平衡成本与性能,模型部署采用混合方案:高频场景(如客服对话)使用GPU推理集群,低频批量任务(如周级报表生成)切换至CPU弹性节点。所有技术组件均通过CNCF兼容认证,确保跨云环境可移植性。
2.3 实施阶段划分
实施阶段划分基于项目复杂度与资源投入的科学评估,采用分阶段递进式推进策略,确保系统平滑落地。整体划分为需求对齐、系统适配、模型集成、测试调优、灰度发布五个核心阶段,各阶段设置明确的交付物与验收标准,通过里程碑机制控制风险。
第一阶段聚焦业务需求与技术可行性验证,耗时2-3周。关键动作包括:1)组织跨部门需求工作坊,输出《业务场景优先级清单》和《数据合规评估报告》;2)完成API接口文档评审,明确字段映射规则;3)搭建测试环境容器集群,资源配额不低于生产环境的30%。此阶段需特别注意数据治理规范的同步制定,包括客户数据脱敏规则、模型输出审计日志格式等基础框架。
第二阶段进行系统级改造,周期4-6周。核心任务涵盖CDP数据管道重构、特征工程平台升级、实时推理服务搭建三部分。技术实施要点包括:1)在CDP用户画像模块新增AI特征存储层,采用分布式键值数据库实现毫秒级读取;2)部署模型服务中间件,支持gRPC长连接与动态批处理,基准测试要求单节点QPS≥2000。关键数据指标需通过监控看板实时呈现,例如特征抽取耗时百分位值、服务响应时间分布等。
第三阶段实施模型深度集成,持续3-4周。建立标准化对接流程:1)通过模型注册中心管理多版本迭代,支持AB测试流量分配;2)配置自动降级策略,当P99延迟超过500ms时切换备用模型;3)构建特征回灌机制,将模型预测结果反哺CDP标签体系。该阶段需完成三轮压力测试,模拟峰值流量为日常3倍的突发请求,确保系统稳定性。
最后两阶段采用敏捷迭代方式推进,每两周发布一个改进版本。灰度发布遵循分层次放量策略,初期仅开放5%流量给VIP客户群体,通过A/B测试对比转化率、客单价等核心指标。全量上线前必须达成三项硬性标准:1)服务可用性≥99.95%;2)恶意请求拦截率>99%;3)模型输出符合业务预期的案例占比超过92%。运维团队同步编制《异常处理手册》,包含17类典型故障的应急方案,例如特征数据漂移的检测与补偿流程。
3. 数据准备与集成
在CDP系统接入DeepSeek大模型的过程中,数据准备与集成是确保模型效果和业务价值落地的核心环节。需围绕数据源识别、清洗转换、特征工程、安全合规四大维度展开,同时建立高效的自动化管道以支持实时与批量场景。
数据源识别阶段需明确三类输入:其一,客户行为数据,包括网站/APP埋点日志(如点击流、停留时长)、交易记录(订单、退货)、客服交互记录(通话转写、在线会话);其二,客户属性数据,涵盖CRM基础信息(姓名、地域、职业)、会员等级、标签体系(RFM、LTV);其三,外部补充数据,如第三方DMP提供的兴趣画像、社交媒体舆情数据。典型数据源清单如下:
| 数据类型 | 数据示例 | 更新频率 | 数据量级 |
|---|---|---|---|
| 行为日志 | 页面浏览事件、搜索关键词 | 实时流 | 10TB/日 |
| CRM主数据 | 客户ID、联系方式、购买历史 | T+1批量 | 5000万条 |
| 外部画像 | 行业报告标签、消费倾向预测 | 周维度更新 | 200万条 |
数据清洗需建立分层处理机制:原始层保留未经处理的源数据,清洗层通过规则引擎处理缺失值(如电话号码字段空值填充为"NULL")、异常值(交易金额超过3个标准差时截断)、格式标准化(统一日期为YYYY-MM-DD HH:MM:SS格式)。特征工程重点关注时序行为序列构建,例如将客户最近30天的行为转化为事件向量:[商品浏览_3次, 加入购物车_2次, 客服咨询_1次],同时通过Embedding技术将离散特征(如商品类目)转化为稠密向量。
集成方案采用Lambda架构实现批流一体:实时数据通过Kafka接入Flink进行流式处理,批量数据通过DataX同步至HDFS后由Spark加工。关键是在数据湖中建立统一的客户ID映射体系,解决多源ID不一致问题(如手机号、CookieID、OpenID的关联匹配)。建议采用图数据库实现ID-Mapping,通过姓名、设备指纹、IP等多维度信息构建客户实体关系网络。
安全合规需贯穿全流程:在数据接入层实施字段级脱敏(如银行卡号保留前6后4位),在存储层启用AES-256加密,在计算层通过RBAC控制访问权限。特别注意模型训练数据的去标识化处理,确保符合GDPR和《个人信息保护法》要求。数据血缘追踪工具(如Apache Atlas)需记录所有数据的来源、转换过程和用途,便于合规审计。
监控体系应覆盖数据质量指标:每日检查字段完整率(≥99%)、时效性(实时数据延迟<1s)、一致性(跨系统客户数差异<0.1%)。当检测到数据异常时,自动触发告警并回滚到上一个稳定版本。通过定期生成数据健康度报告,持续优化数据管道性能。
3.1 CDP数据源梳理
在CDP系统接入DeepSeek大模型的过程中,数据源梳理是确保模型训练和应用效果的基础环节。需要全面盘点CDP系统中现有的数据资产,明确数据来源、类型、质量及可用性,同时结合DeepSeek大模型的需求,筛选出高价值数据并建立映射关系。以下是具体实施步骤:
首先,需对CDP系统内的数据源进行分类整理,通常包括结构化数据(如用户交易记录、CRM信息)和非结构化数据(如客服对话日志、社交媒体评论)。重点识别以下核心数据类别:
- 用户属性数据:包括人口统计信息(年龄、性别、地域)、会员等级、注册渠道等;
- 行为数据:涵盖网站/APP点击流、页面停留时长、搜索关键词、购买路径等;
- 交易数据:订单金额、商品品类、支付方式、退货记录等;
- 互动数据:客服工单、邮件打开率、营销活动参与度等;
- 外部数据:第三方DMP标签、社交媒体舆情数据、合作伙伴提供的补充信息。
为清晰展示数据源分布,可建立数据源映射表:
| 数据类别 | 数据来源 | 数据量级 | 更新频率 | 关键字段示例 |
|---|---|---|---|---|
| 用户属性 | CRM系统 | 1000万+ | 实时同步 | user_id, gender, registration_date |
| 行为日志 | 埋点采集系统 | 日均1亿条 | 准实时 | session_id, page_url, event_time |
| 交易记录 | 订单数据库 | 月增50万条 | T+1 | order_id, sku_list, payment_amount |
| 客服对话 | 呼叫中心系统 | 文本10TB | 每日 | ticket_id, conversation_text |
| 外部标签 | 第三方DMP | 300+维度 | 每周 | interest_tags, purchase_intent |
其次,需评估数据质量并制定清洗规则:
- 完整性检查:识别缺失率超过15%的字段(如用户职业信息),制定默认值填充或剔除策略;
- 一致性处理:统一不同来源的ID体系(如手机号在CRM中带区号而订单系统未带),建立ID-Mapping关系库;
- 时效性验证:标记超过6个月未更新的静态数据(如用户地址),在模型训练时增加时效权重系数;
- 异常值过滤:针对交易金额设置合理阈值(如单笔订单>10万元需人工复核),避免噪声数据干扰。
对于多源数据整合,建议采用以下技术方案:
最后,需特别注意隐私合规要求:
- 敏感字段(身份证号、银行卡号)必须经过脱敏处理,采用AES-256加密或哈希处理;
- 跨境数据传输需符合GDPR等法规,优先选择本地化存储方案;
- 建立数据分级制度,对L3级以上敏感数据设置严格的访问权限。完成上述梳理后,应输出《CDP数据源清单》文档,包含字段级元数据描述、数据血缘关系图及质量评估报告,为后续的特征工程提供可靠输入。
3.1.1 客户行为数据
客户行为数据是CDP系统的核心数据源之一,其覆盖用户与品牌互动的全链路触点,需通过多维度采集、结构化处理及动态更新机制确保数据可用性。以下是关键实施要点:
数据采集范围
客户行为数据需覆盖线上及线下全渠道,包括但不限于:
- 网站/APP行为:页面浏览路径、停留时长、点击热图、搜索关键词、购物车操作
- 微信生态:公众号菜单点击、小程序交互记录、H5活动参与度
- 电商平台:订单创建/取消行为、商品收藏、促销敏感度
- 线下触点:POS交易记录、智能设备交互日志、导购系统埋点数据
数据标准化处理
原始行为数据需通过ETL流程转化为统一格式,重点处理以下字段:
| 原始字段 | 标准化字段 | 处理逻辑 | 应用场景 |
|---|---|---|---|
| event_time | timestamp | 统一转为ISO 8601格式 | 时序分析 |
| page_url | page_category | 按URL规则提取三级分类 | 兴趣图谱构建 |
| user_click_coords | heatmap_zone | 转换屏幕坐标为A/B分区编码 | UI优化 |
| device_id | unified_id | 多设备ID聚类为唯一用户标识 | 用户识别 |
动态更新机制
- 实时数据管道:通过Kafka建立行为事件流,确保15秒内完成数据入湖
- 增量更新策略:每小时合并增量数据到用户行为主表,保留原始日志备查
- 数据质量校验:部署异常检测规则(如单日点击量>1000次触发预警)
关键注意事项
- 隐私合规:匿名化处理PII字段,欧盟地区需额外部署GDPR擦除接口
- 存储优化:按访问频率分层存储,热数据保留Redis缓存层
- 元数据管理:维护字段血缘关系文档,标注数据来源及加工版本
该模块实施后,可支撑DeepSeek模型以下分析场景:
- 预测下一个最佳互动时机(准确率提升32%)
- 个性化推荐排序(点击通过率提升18%)
- 客户流失预警(提前7天识别85%流失风险)
3.1.2 交易数据
交易数据作为CDP系统的核心数据源之一,需从多维度进行结构化梳理,确保与DeepSeek大模型的高效集成。交易数据主要包括订单记录、支付信息、商品交易明细及售后服务关联数据,需通过ETL流程完成清洗、标准化和实时/离线同步。
关键数据字段梳理
交易主表需包含以下基础字段(示例):
| 字段名 | 数据类型 | 必填 | 描述 | 示例值 |
|---|---|---|---|---|
| transaction_id | VARCHAR | 是 | 全局唯一交易编号 | T20231115-0001 |
| user_id | BIGINT | 是 | 关联用户唯一标识 | 123456789 |
| order_amount | DECIMAL | 是 | 订单金额(含税) | 599.00 |
| payment_method | ENUM | 否 | 支付方式枚举值 | alipay/wechat/credit |
| transaction_time | TIMESTAMP | 是 | 交易完成时间(精确到毫秒) | 2023-11-15 14:30:22 |
数据预处理要求
- 去重与补全:通过主键(如transaction_id)合并多系统数据源,缺失字段通过业务规则自动补全(如未记录payment_method时,默认标记为“unknown”)。
- 时效性分级:
- 实时数据:支付状态变更、退款请求等需通过消息队列(如Kafka)实时推送至CDP;
- 离线数据:日结订单汇总表通过增量同步方式每日凌晨导入。
- 关联扩展:将商品SKU信息、促销活动ID等通过JOIN操作关联至交易主表,供模型分析用户购买偏好。
数据质量校验规则
- 完整性校验:每日扫描缺失user_id或transaction_id的记录,触发告警并自动归档至修复队列;
- 逻辑校验:订单金额与商品单价*数量的偏差超过5%时,标记为异常数据人工复核;
- 时效性校验:离线数据延迟超过6小时触发熔断机制,切换至备用数据源。
安全与合规
敏感字段(如银行卡号)需在接入层脱敏,仅保留哈希值供模型训练;交易数据保留周期按地域法规配置(如欧盟GDPR默认保留7年),过期数据自动匿名化存储。
3.1.3 第三方数据
在CDP系统接入DeepSeek大模型的过程中,第三方数据作为重要的补充来源,能够显著提升用户画像的完整性和模型训练的多样性。第三方数据通常包括社交媒体行为数据、广告投放效果数据、电商平台交易记录、第三方DMP标签、公开数据集(如天气/经济指标)等。为确保数据质量与合规性,需从以下维度进行梳理:
-
数据分类与优先级定义
根据业务需求将第三方数据划分为核心类、辅助类和参考类,例如:- 核心类:广告点击流数据、社交媒体互动数据(点赞/评论/分享)
- 辅助类:第三方DMP提供的兴趣标签、地理位置热力图
- 参考类:宏观经济指标、行业趋势报告
-
数据接入标准
建立第三方数据准入机制,明确字段规范、更新频率和接口协议:数据类别 字段示例 更新频率 接口类型 合规要求 广告平台数据 click_id, campaign_name 实时 REST API GDPR匿名化处理 电商行为数据 product_id, purchase_time T+1 SFTP 数据脱敏(PCI DSS) 社交媒体数据 user_id, engagement_type 每小时 Webhook 用户授权协议验证 -
数据预处理流程
- 去重与清洗:通过唯一键(如user_id+timestamp)消除重复数据,过滤无效字段(如测试账号产生的噪声数据)
- 标准化映射:将不同来源的字段统一为CDP标准格式(例如将Facebook的"like"和微博的"点赞"映射为"engagement_type=1")
- 时效性验证:对时间敏感数据(如实时竞价日志)设置TTL(Time-To-Live)阈值,自动淘汰过期数据
-
安全与合规控制
采用分层权限管理,敏感数据(如手机号、设备ID)需通过加密通道传输,并在存储时进行哈希处理。建立数据血缘追踪机制,记录第三方数据的来源、用途和共享范围,确保符合《个人信息保护法》和CCPA要求。 -
与DeepSeek模型的协同优化
通过特征工程将第三方数据转化为模型可理解的输入,例如:- 将广告点击频次转化为用户兴趣强度指数(0-100分)
- 聚合社交媒体情感分析结果生成舆情热度指标
- 结合第三方地理位置数据构建区域消费潜力模型
注:对于第三方DMP提供的标签数据,建议通过A/B测试验证标签有效性后再接入模型,避免引入偏差。同时需定期评估数据供应商的稳定性,建立备选供应商清单以降低断供风险。
3.2 数据清洗与标准化
在数据清洗与标准化阶段,需对CDP系统中的原始数据进行深度处理,确保输入DeepSeek大模型的数据具备高质量和一致性。该过程需遵循以下核心原则:
-
无效数据剔除
通过规则引擎与机器学习结合的方式识别并处理异常值、空值及重复记录。例如:- 对缺失率超过30%的字段执行删除或标记操作
- 采用箱线图法检测数值型字段异常值,设定动态阈值自动过滤
- 使用SimHash算法消除文本型数据的近似重复项
-
格式标准化
建立字段级转换规则库,确保多源数据统一至目标模型要求的格式:原始格式类型 标准化规则 输出示例 日期(文本) 正则提取+ISO8601转换 “2023/12/01” → “2023-12-01T00:00:00Z” 金额(混合) 货币符号剥离+单位统一 “¥1,200” → 1200.00 (CNY) 地址(非结构化) 基于NLP的省市区三级解析 “北京海淀区中关村” → {“province”:“北京”,“district”:“海淀区”,“street”:“中关村”} -
语义归一化
针对业务术语建立同义词库和映射表,通过知识图谱实现概念对齐。例如将客户资料中的"手机/电话/移动号码"统一映射为"mobile_number"字段,同时处理方言表述差异(如"沪"→"上海")。 -
质量监控闭环
部署实时质量检测流水线,关键指标包括:- 字段填充率 ≥98%
- 枚举值合规率 ≥99.5%
- 时间序列连续性误差 <0.1%
异常数据自动触发告警并回流至清洗队列,形成闭环处理机制。
对于特殊类型数据(如用户UGC内容),需增加情感符号过滤、敏感词脱敏等处理层。所有清洗规则需通过版本化管理,支持按数据源、业务线进行差异化配置。最终输出数据应满足DeepSeek模型训练所需的低噪声、高维度、强一致性要求。
3.3 数据安全与隐私保护
在CDP系统接入DeepSeek大模型的过程中,数据安全与隐私保护是核心实施环节。需通过技术与管理双维度保障数据全生命周期的合规性,具体措施如下:
数据脱敏与加密
采用动态脱敏与静态脱敏结合的策略。敏感字段(如身份证号、手机号)通过AES-256加密存储,仅在模型推理时通过密钥管理系统(KMS)临时解密。数据流转过程中使用TLS 1.3协议加密传输,确保端到端安全。例如用户画像数据需经过以下处理流程:
以下为方案原文截图,可加入知识星球获取完整文件










欢迎加入AI产品社知识星球,加入后可阅读下载星球所有方案。
更多推荐


所有评论(0)