大模型实战:如何基于MCP(Model Context Protocol)开发一个支持私有知识库的问答系统
业界推测 2025 年是 AI Agent 的元年,从目前的技术发展速度看确实是有这个趋势。从年初 DeepSeek 的爆火开始,目前开源大模型的能力基本与商业大模型拉齐甚至是超越,完全开放的开源策略让大模型的使用彻底平权。这个可以说在某种程度上改变了 AI 应用的商业模式,基于自训练的闭源模型的优势被显著削弱,商业竞争从模型性能转向对应用场景的创新。AI 应用的形态不断演进,从早期的 Chat
文章探讨了AI Agent的发展趋势,并通过一个实际案例展示了如何基于MCP(Model Context Protocol)开发一个支持私有知识库的问答系统。
前言
业界推测 2025 年是 AI Agent 的元年,从目前的技术发展速度看确实是有这个趋势。从年初 DeepSeek 的爆火开始,目前开源大模型的能力基本与商业大模型拉齐甚至是超越,完全开放的开源策略让大模型的使用彻底平权。这个可以说在某种程度上改变了 AI 应用的商业模式,基于自训练的闭源模型的优势被显著削弱,商业竞争从模型性能转向对应用场景的创新。
AI 应用的形态不断演进,从早期的 Chat 到 RAG,再到现在的 Agent。参考 Web 2.0 和移动互联网时代的技术发展,当某种新形态的应用开发需求爆发式增长,会催生新的开发框架和新的标准的建立,AI 应用正在经历这个过程。
目前开发框架还处于百花齐放的状态,Python 是否会成为主流开发语言,哪个开发框架会成为主流,这些都还未知,有待观望。但是近期比较火热的 MCP(Model Context Protocol)看起来已成事实标准,特别是近期 OpenAI 也官宣了对 MCP 的支持。
关于 MCP 的介绍不在本文赘述,本着学习的目的,动手做了一个实践,主要为了体验如何基于 MCP 开发一个 Agent 应用。本次实践会实现一个目前最常见的一类 AI 应用即答疑系统,支持基于私有知识库的问答,会对知识库构建和 RAG 做一些优化。
整体流程设计

主要分为两部分:知识库构建和检索。
1.知识库构建
a.文本切段:对文本进行切段,切段后的内容需要保证文本完整性以及语义完整性。
b.提取 FAQ:根据文本内容提取 FAQ,作为知识库检索的一个补充,以提升检索效果。
c.导入知识库:将文本和 FAQ 导入知识库,并进行 Embedding 后导入向量。
2.知识检索(RAG)
a.问题拆解:对输入问题进行拆解和重写,拆解为更原子的子问题。
b.检索:针对每个子问题分别检索相关文本和 FAQ,针对文本采取向量检索,针对 FAQ 采取全文和向量混合检索。
c.知识库内容筛选:针对检索出来的内容进行筛选,保留与问题最相关的内容进行参考回答。
相比传统的 Naive RAG,在知识库构建和检索分别做了一些常见的优化,包括 Chunk 切分优化、提取 FAQ、Query Rewrite、混合检索等。
Agent 架构

整体架构分为三个部分:
1.知识库:内部包含 Knowledge Store 和 FAQ Store,分别存储文本内容和 FAQ 内容,支持向量和全文的混合检索。
2.MCP Server:提供对 Knowledge Store 和 FAQ Store 的读写操作,总共提供 4 个 Tools。
3.功能实现部分:完全通过 Prompt + LLM 来实现对知识库的导入、检索和问答这几个功能。

具体实现
所有代码开源在这里,分为两部分:
1.Python 实现的 Client 端:实现了与大模型进行交互,通过 MCP Client 获取 Tools,根据大模型的反馈调用 Tools 等基本能力。通过 Prompt 实现了知识库构建、检索和问答三个主要功能。
2.Java 实现的 Server 端:基于 Spring AI 框架实现 MCP Server,由于底层存储用的是 Tablestore,所以主体框架是基于这篇文章的代码进行改造。
知识库存储
知识库存储选择 Tablestore(向量检索功能介绍),主要原因为:
1.简单易用:仅一个创建实例步骤后即可开始使用,Serverless 模式无需管理容量和后续运维。
2.低成本:完全按量计费,自动根据存储规模水平扩展,最大可扩展至 PB 级。当然如果采用本地知识库肯定是零成本,但这里实现的是一个企业级、可通过云共享的知识库。
3.功能完备:支持全文、向量和标量等检索功能,支持混合检索。
MCP Server
实现了 4 个 Tools(具体注册代码可参考 TablestoreMcp),相关描述如下:


知识库构建
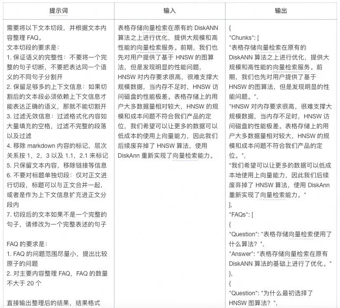
1、对文本进行切段并提取 FAQ
完全通过提示词来完成,可根据自己的要求进行调优。



以上是一个示例,可以看到通过大模型能比较准确的对文本进行切段并提取 FAQ。这种方式的优势是切段的文本能保证完整性以及语义一致性,能够比较灵活的对格式做一些处理。提取的 FAQ 很全面,对于简单问题的问答通过直接搜索 FAQ 是最准确直接的。最大的缺点就是执行比较慢并且成本较高,一次会消耗大量的 Token,不过好在是一次性的投入。
2、写入知识库和 FAQ 库
这一步也是通过提示词来完成,基于 MCP 架构可以非常简单的实现,样例如下:

知识库检索
同样这一步也是通过提示词加 MCP 来实现,非常的简单,样例如下:

通过提示词描述实现了一个稍微复杂点的检索:
1.先对问题进行拆解,拆解为更原子的子问题。
2.每个子问题分别检索知识库和 FAQ,检索结果汇总后筛选留下与问题最相关的内容。
3.按照格式返回结果。
知识库问答
直接看下提示词和效果

从 MCP Server 的 Log 内可以看到自动调用了知识库和 FAQ 的检索工具,并能根据之前导入的内容进行回答。
演示
1、创建知识库存储实例
可通过命令行工具(下载地址)来创建 Tablestore 实例,参考这个文档先进行配置。
配置成功后执行以下命令进行实例创建,实例名自行选择,需要保证 Region 内唯一。

2、启动 MCP Server
启动前需要在环境变量内配置如下几个参数:

可参考代码库 README 内的步骤进行启动,也可将项目导入 IDE 后直接运行 App 这个类,启动后会自动初始化表和索引。
3、导入知识库
这一步需要执行代码库内的 knowledge_manager.py 工具,执行前需要先配置访问大模型的 API-KEY,默认采用 qwen-max。
export LLM_API_KEY=sk-xxxxxx
请自行准备知识库文档,使用 markdown 格式,执行如下:

4、检索知识库
执行如下:

5、基于知识库进行问答

最后
对应前言部分的观点,这一轮技术革命可以参考 Web 2.0 和移动互联网时代的技术发展,当某种新形态的应用开发需求爆发式增长,一定会催生新的开发框架和新的标准的建立。AI 应用的技术是能够完全构建在当前的技术框架之上,所以发展迭代的速度非常之快,很期待未来的发展。
普通人如何抓住AI大模型的风口?
领取方式在文末
为什么要学习大模型?
目前AI大模型的技术岗位与能力培养随着人工智能技术的迅速发展和应用 , 大模型作为其中的重要组成部分 , 正逐渐成为推动人工智能发展的重要引擎 。大模型以其强大的数据处理和模式识别能力, 广泛应用于自然语言处理 、计算机视觉 、 智能推荐等领域 ,为各行各业带来了革命性的改变和机遇 。
目前,开源人工智能大模型已应用于医疗、政务、法律、汽车、娱乐、金融、互联网、教育、制造业、企业服务等多个场景,其中,应用于金融、企业服务、制造业和法律领域的大模型在本次调研中占比超过 30%。
随着AI大模型技术的迅速发展,相关岗位的需求也日益增加。大模型产业链催生了一批高薪新职业:

人工智能大潮已来,不加入就可能被淘汰。如果你是技术人,尤其是互联网从业者,现在就开始学习AI大模型技术,真的是给你的人生一个重要建议!
0基础如何入门大模型?
大模型目前在人工智能领域可以说正处于一种“炙手可热”的状态,吸引了很多人的关注和兴趣,也有很多新人小白想要学习入门大模型,那么,如何入门大模型呢?
下面给大家分享一份2025最新版的大模型学习路线,帮助新人小白更系统、更快速的学习大模型!
有需要完整版学习路线,可以微信扫描下方二维码,或点击下方链接免费领取!
**读者福利 |** 👉2024最新《AGI大模型学习资源包》免费分享 **(安全链接,放心点击)**
👉1.大模型入门学习思维导图👈
要学习一门新的技术,作为新手一定要先学习成长路线图,方向不对,努力白费。
对于从来没有接触过AI大模型的同学,我们帮你准备了详细的学习成长路线图&学习规划。可以说是最科学最系统的学习路线,大家跟着这个大的方向学习准没问题。(全套教程文末领取哈)

👉2.AGI大模型配套视频👈
很多朋友都不喜欢晦涩的文字,我也为大家准备了视频教程,每个章节都是当前板块的精华浓缩。


👉3.大模型实际应用报告合集👈
这套包含640份报告的合集,涵盖了AI大模型的理论研究、技术实现、行业应用等多个方面。无论您是科研人员、工程师,还是对AI大模型感兴趣的爱好者,这套报告合集都将为您提供宝贵的信息和启示。(全套教程文末领取哈)

👉4.大模型落地应用案例PPT👈
光学理论是没用的,要学会跟着一起做,要动手实操,才能将自己的所学运用到实际当中去,这时候可以搞点实战案例来学习。(全套教程文末领取哈)

👉5.大模型经典学习电子书👈
随着人工智能技术的飞速发展,AI大模型已经成为了当今科技领域的一大热点。这些大型预训练模型,如GPT-3、BERT、XLNet等,以其强大的语言理解和生成能力,正在改变我们对人工智能的认识。 那以下这些PDF籍就是非常不错的学习资源。(全套教程文末领取哈)


👉6.大模型面试题&答案👈
截至目前大模型已经超过200个,在大模型纵横的时代,不仅大模型技术越来越卷,就连大模型相关的岗位和面试也开始越来越卷了。为了让大家更容易上车大模型算法赛道,我总结了大模型常考的面试题。(全套教程文末领取哈)

👉学会后的收获:👈 • 基于大模型全栈工程实现(前端、后端、产品经理、设计、数据分析等),通过这门课可获得不同能力;
• 能够利用大模型解决相关实际项目需求: 大数据时代,越来越多的企业和机构需要处理海量数据,利用大模型技术可以更好地处理这些数据,提高数据分析和决策的准确性。因此,掌握大模型应用开发技能,可以让程序员更好地应对实际项目需求;
• 基于大模型和企业数据AI应用开发,实现大模型理论、掌握GPU算力、硬件、LangChain开发框架和项目实战技能, 学会Fine-tuning垂直训练大模型(数据准备、数据蒸馏、大模型部署)一站式掌握;
• 能够完成时下热门大模型垂直领域模型训练能力,提高程序员的编码能力: 大模型应用开发需要掌握机器学习算法、深度学习
这份完整版的 AI 大模型学习资料已经上传CSDN,朋友们如果需要可以点击下方链接免费领取 【保证100%免费】

**读者福利 |** 👉2024最新《AGI大模型学习资源包》免费分享 **(安全链接,放心点击)**
更多推荐



所有评论(0)