如何让DeepSeek使用本地知识库:快速上手教程
最近都在关注DeepSeek的相关内容,也遇到了一些使用问题。最大的问题是DeepSeek官网出现服务超时,这篇文章已经可以完美解决《[这样用,deepseek不卡啦]今天又有一个新问题,可以使用DeepSeek分析本地知识库,进行相应回答吗?比如,西南财经大学教务处官网上的这个制度:我这样问:我是一名老师,我突然生病,后面的课程不能上课,怎么办?如果没有让DeepSeek去了解过这个规章制度,它
最近都在关注DeepSeek的相关内容,也遇到了一些使用问题。最大的问题是DeepSeek官网出现服务超时,这篇文章已经可以完美解决《[这样用,deepseek不卡啦]
今天又有一个新问题,可以使用DeepSeek分析本地知识库,进行相应回答吗?比如,西南财经大学教务处官网上的这个制度:

我这样问:我是一名老师,我突然生病,后面的课程不能上课,怎么办?
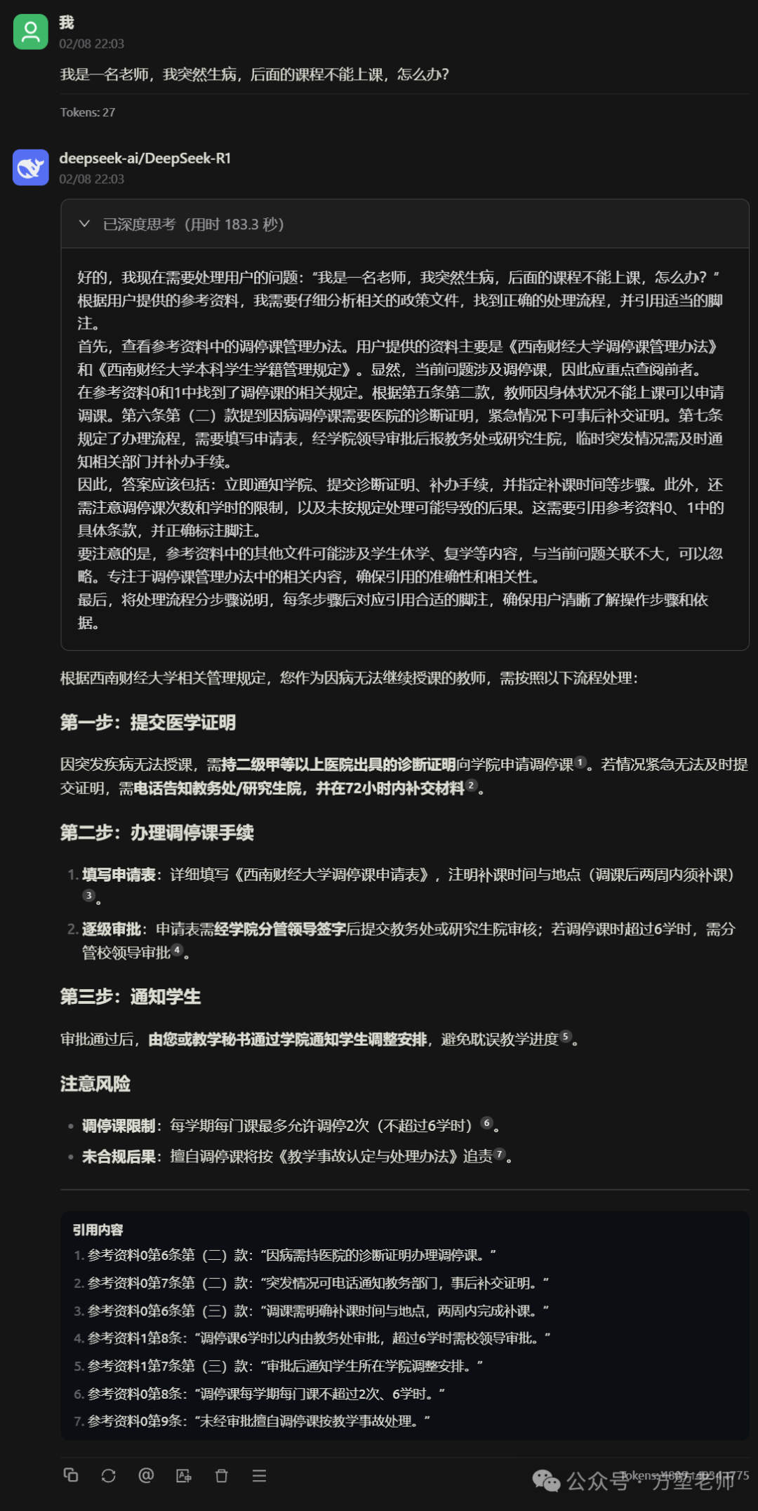
如果没有让DeepSeek去了解过这个规章制度,它的回答是:

这样很普通很通用的。
如果是配置的这个知识库(将对应的规章制度的文件放进去),它的回答是这样的:

这个回答就更具有针对性。如何才能实现这个效果呢?你得先看这篇《[这样用,deepseek不卡啦]》推文,在本地使用CherryStudio调用DeepSeek才行。在此基础上,我们只需要以下简单几步就可以实现上面的功能。
🌟一、增加模型
在硅基流动中选择免费的嵌入模型:

复制模型名称:

打开CherryStudio进行配置:

将模型ID复制进去:

🌟二、添加本地知识库

将相关文件拖动到相应位置即可,这里不要放不能放的文件哦(安全很重要)!也可以直接添加目录。
🌟三、会话时开启知识库

这里选择本地知识库《规章制度》,《规章制度》对应前面的知识库中自己建立的《规章制度》:

选择好后,确定知识库是否启用:

这样就可以会话了。这里我是使用的DeepSeek-v3的模型,当然也可以使用DeepSeek-r1的模型,效果如下:

你可以对比一下v3和r1的回答,哪个你更喜欢呢?
AI大模型学习福利
作为一名热心肠的互联网老兵,我决定把宝贵的AI知识分享给大家。 至于能学习到多少就看你的学习毅力和能力了 。我已将重要的AI大模型资料包括AI大模型入门学习思维导图、精品AI大模型学习书籍手册、视频教程、实战学习等录播视频免费分享出来。

大模型&AI产品经理如何学习
求大家的点赞和收藏,我花2万买的大模型学习资料免费共享给你们,来看看有哪些东西。
1.学习路线图

第一阶段: 从大模型系统设计入手,讲解大模型的主要方法;
第二阶段: 在通过大模型提示词工程从Prompts角度入手更好发挥模型的作用;
第三阶段: 大模型平台应用开发借助阿里云PAI平台构建电商领域虚拟试衣系统;
第四阶段: 大模型知识库应用开发以LangChain框架为例,构建物流行业咨询智能问答系统;
第五阶段: 大模型微调开发借助以大健康、新零售、新媒体领域构建适合当前领域大模型;
第六阶段: 以SD多模态大模型为主,搭建了文生图小程序案例;
第七阶段: 以大模型平台应用与开发为主,通过星火大模型,文心大模型等成熟大模型构建大模型行业应用。
2.视频教程
网上虽然也有很多的学习资源,但基本上都残缺不全的,这是我自己整理的大模型视频教程,上面路线图的每一个知识点,我都有配套的视频讲解。


(都打包成一块的了,不能一一展开,总共300多集)
因篇幅有限,仅展示部分资料,需要点击下方图片前往获取
3.技术文档和电子书
这里主要整理了大模型相关PDF书籍、行业报告、文档,有几百本,都是目前行业最新的。
4.LLM面试题和面经合集
这里主要整理了行业目前最新的大模型面试题和各种大厂offer面经合集。
👉学会后的收获:👈
• 基于大模型全栈工程实现(前端、后端、产品经理、设计、数据分析等),通过这门课可获得不同能力;
• 能够利用大模型解决相关实际项目需求: 大数据时代,越来越多的企业和机构需要处理海量数据,利用大模型技术可以更好地处理这些数据,提高数据分析和决策的准确性。因此,掌握大模型应用开发技能,可以让程序员更好地应对实际项目需求;
• 基于大模型和企业数据AI应用开发,实现大模型理论、掌握GPU算力、硬件、LangChain开发框架和项目实战技能, 学会Fine-tuning垂直训练大模型(数据准备、数据蒸馏、大模型部署)一站式掌握;
• 能够完成时下热门大模型垂直领域模型训练能力,提高程序员的编码能力: 大模型应用开发需要掌握机器学习算法、深度学习框架等技术,这些技术的掌握可以提高程序员的编码能力和分析能力,让程序员更加熟练地编写高质量的代码。
1.AI大模型学习路线图
2.100套AI大模型商业化落地方案
3.100集大模型视频教程
4.200本大模型PDF书籍
5.LLM面试题合集
6.AI产品经理资源合集
👉获取方式:
😝有需要的小伙伴,可以保存图片到wx扫描二v码免费领取【保证100%免费】🆓

更多推荐


所有评论(0)