如何用DeepSeek 30秒爆改废物简历!
一个打工人充满期待、收割Offer的黄金时刻,你是否也在求职路上感到别担心!今天为你带来一份一份跟着我,一起来看看 DeepSeek 如何帮你优化简历,让你的求职之路不再迷茫!

"金三银四"的招聘季,一个打工人充满期待、收割Offer的黄金时刻,你是否也在求职路上感到迷茫和失落。
别担心!今天为你带来一份简历优化的秘密武器 —— DeepSeek,手把手教你从简历要素拆解到避开常见雷区,帮你量身定制一份属于你自己、能够 “精准狙击” 目标岗位的王牌简历!
跟着我,一起来看看 DeepSeek 如何帮你优化简历,让你的求职之路不再迷茫!
一、DeepSeek 简历优化准备
1、DeepSeek 帮你做什么?
1.1 核心功能
- 关键词匹配度分析: 让你的简历更符合岗位需求,轻松通过机器筛选。
- 简历结构诊断: 找出简历结构中的不足,优化排版和布局。
- 数据量化建议: 将模糊描述转化为具体数据,提升简历说服力。
- 岗位定制化模板生成: 快速生成符合行业和岗位特点的专业简历。
1.2 适用人群
- 应届生/转行者: 简历基础优化、快速提升简历竞争力。
- 3年以上经验者: 简历深度优化、让简历更上一层楼,冲击更高职位。
2、素材准备清单
- 岗位JD (岗位描述) : DeepSeek 优化简历的 “原材料”, 3-5份同类型岗位描述最好,让DeepSeek更了解你求职岗位的招聘需求。

- 原始简历: 你写好的简历初稿,作为DeepSeek优化的基础。
- 过往项目数据: 例如,用户增长数据、销售额数据、效率提升数据等等,方便DeepSeek进行针对性数据量化。
- 证书/作品集链接: 作为简历的加分项,提升你的专业度。
3、工具准备
DeepSeek 官方网页端(https://chat.deepseek.com/)或 DeepSeek 的手机APP都可以,使用R1模型并开启“联网搜索”。

二、DeepSeek 小白实战指南
1、第一步:解读岗位需求(JD)
浏览打开 https://chat.deepseek.com/,对话框中粘贴你求职岗位的招聘描述,输入解读指令:

- 参考指令:
提取【XX岗位】核心技能关键词,按硬技能(技术工具类)和软技能(沟通协作类)分类
岗位职责:
xxx
任职要求:
xxx
- 例如: 一个“AI产品经理”岗的职位要求解读输出结果:

2、第二步:植入职位关键词
2.1 “专业技能(个人优势)” 模块
**插入工具类关键词,让***HR***一眼就能看到你的专业。**例如,原型设计工具(Axure/Sketch),项目管理工具(Jira、Microsoft Project)、Office套件(Word/Excel/PPT)、项目管理证书(PMP)等等。
- 参考指令
【专业技能/个人优势】:xxxx请在我的【专业技能/个人优势】模块中,根据以下关键词列表【关键词1, 关键词2, 关键词3...】进行优化植入,确保关键词自然融入,并突出我的技能掌握程度。关键词列表来自【XX岗位】的招聘描述。
- 例如:
【专业技能/个人优势】:有技术研发背景,能从0到1完成从产品需求分析至项目管理的全流程工作,包括竞品分析和方案设计,熟练掌握Axure/墨刀、Vision、Xmind等产品工具。请在我的【专业技能】模块中,根据以下关键词列表【原型设计工具(Axure/Sketch),项目管理工具(Jira、Microsoft Project)、Office套件(Word/Excel/PPT)、项目管理证书(PMP)】进行优化植入,确保关键词自然融入,并突出我的技能掌握程度。关键词列表来自【数据分析师】的招聘描述。
- DeepSeek 输出:

2.2 “工作经历” 模块
采用 “动词 + 关键词 + 成果” 公式,让你的经历更具吸引力。
- 参考指令:
【工作经历】:xxx请根据以下关键词列表
【关键词1, 关键词2, 关键词3...】,
优化我的【工作经历】模块描述,在描述工作内容和成果时,自然融入这些关键词,
并使用 ‘动词 + 关键词 + 成果’ 的公式进行润色。
关键词列表来自【XX岗位】的招聘描述。
- 例如:
【工作经历】:
2021.04 –至2024.11 xxxxxxx有限公司 AI产品经理
工作职责:
独立负责核心产品理化生实验操作考试AI辅助评卷系统“试题及评分标准管理、AI评卷管理、评卷数据统计”等核心模块优化需求;
管理8人产品开发团队,根据组员实际合理分配公司产品项目开发任务、按时交付。
请根据以下关键词列表
【需求文档,产品原型与交互设计,项目管理,客户沟通,问题解决】优化我的【工作经历】
模块描述,
在描述用户运营相关工作内容和成果时,自然融入这些关键词,并使用 ‘动词 + 关键词 + 成果’ 的公式进行润色。
关键词列表来自【AI产品经理】的招聘描述。
- DeepSeek 输出:

3、第三步:量化简历数据
简历中用数据说话,量化自己的工作成果,让简历更有说服力。
- 参考指令:
【工作经历】:
xxx
请将我的【工作经历】模块中以下描述进行数据量化优化:【需要量化的描述文本】。
请基于我提供的背景信息和常识,将模糊的描述转化为包含对比数据的具体结果,并补充周期和量化指标。
- **例如:**提供以下背景信息:
2021.04 –至2024.11 xxx有限公司 AI产品经理
工作职责:
独立负责核心产品理化生实验操作考试AI辅助评卷系统“试题及评分标准管理、AI评卷管理、评卷数据统计”等核心模块优化需求;
管理8人产品开发团队,根据组员实际合理分配公司产品项目开发任务、按时交付。
项目成果:
组织产品评审会3次,解决超20项具体优化需求,连续4年成功保障广东省每年近60万考生高考人脸身份识别验证入场、项目顺利通过甲方验收,年度合同额超100万。
请将我的【工作经历】模块中以下描述【项目成果】进行数据量化优化背景信息:
织产品评审会3次,解决超20项具体优化需求,连续4年成功保障广东省每年近60万考生高考人脸身份识别验证入场、项目顺利通过甲方验收,年度合同额超100万。
请基于我提供的背景信息和常识,将模糊的描述转化为包含对比数据的具体结果,并补充周期和量化指标。
- DeepSeek 输出:

- ⚠️温馨小贴士:
写在简历中的数据一定要真实可追溯,模糊表述如 “显著提升” 要替换为具体百分比!
4、第四步:优化简历结构
简历的模块内容“基本信息 (10%) → 工作经历 (30%) →项目经验 (40%) → 教育技能 (20%)”,重点在突出**“核心成就”** ,要将这个模块放在简历最显眼的位置,以便让HR第一眼就看到你的闪光点!
4.1 黄金模块排序指令 (基础版)
参考指令
简历内容如下:xxxxx(这里替换成你写的简历)
请按照以下模块顺序重新排列我的简历模块:
【模块1, 模块2, 模块3, ...】。
请确保模块标题和内容完整保留,
仅调整模块的显示顺序。
例如:
简历内容如下:
xxxxxx(这里替换成你写的简历)
请按照以下模块顺序重新排列我的简历模块:
【基本信息, 工作经历, 项目经验,教育背景, 专业技能, 技能证书, 项目经验】。
请确保模块标题和内容完整保留,
仅调整模块的显示顺序。
4.2 黄金模块排序指令 (进阶版)
参考指令
简历内容如下:xxxxx(这里替换成你写的简历)
请按照以下自定义模块顺序重新排列我的简历模块:
【第一模块标题】
【第二模块标题】
【第三模块标题】
...
请确保每个模块下的内容正确对应,
并保持原有格式。
如果我的简历中没有某个指定的模块,
请忽略该模块,并按顺序排列剩余模块。
例如: 适用于项目型岗位,突出项目经验:
简历内容如下:xxxxx(这里替换成你写的简历)请按照以下自定义模块顺序重新排列我的简历模块:个人信息专业技能工作经历项目经验教育背景请确保每个模块下的内容正确对应,并保持原有格式。如果我的简历中没有某个指定的模块,请忽略该模块,并按顺序排列剩余模块。
三、DeepSeek 优化常用指令
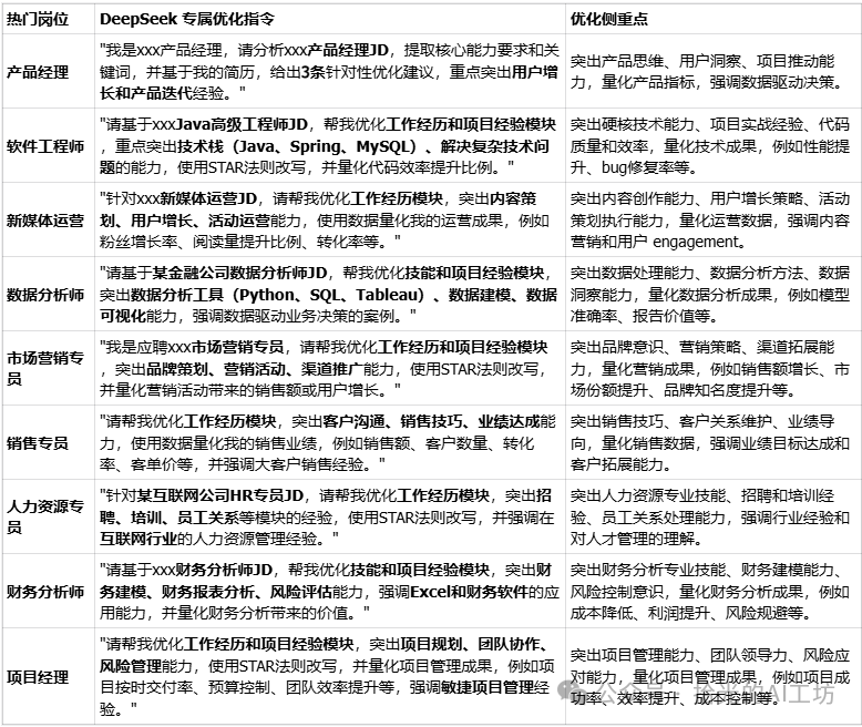
1、热门岗位优化指令
这里,还给大家精心整理了一些热门岗位的DeepSeek专属优化指令,让你的简历更精准地匹配岗位需求,详细指令如下:

2、常用优化指令
2.1 基础优化指令
将我的工作经历改写成STAR格式,每个项目不超过3行
2.2 进阶优化指令
对比我的简历与腾讯产品经理JD,输出3个强化建议
2.3 简历诊断指令
我的简历被人事初筛掉了,
请诊断格式问题并提供修改方案
2.4 模拟HR视角指令
请你扮演一位资深HR,从招聘经理的角度,审阅我的个人简历,执行以下操作:
STAR-L 公式重构:
针对我的【工作经历】和【项目经验】模块,逐条分析现有描述,并使用 STAR-L 公式 (背景/情境 - 任务 - 行动 - 结果 - 岗位链接) 进行重构。
背景 (Situation):补充或明确工作/项目的背景和所处环境。
任务 (Task): 清晰定义我的职责和目标。
行动 (Action):详细描述我采取的具体行动和方法。
结果 (Result):量化并突出我的工作成果和贡献,使用数据和指标。
岗位链接 (Link to Position):【新增要素 - STAR-L公式的 'L'】,明确指出该项经历/成果与我应聘的【目标岗位名称】的关联性,解释这项经历如何体现我胜任该岗位的潜力或能力。
语言风格分析与建议:分析我当前简历的整体语言风格 (例如:正式、简洁、口语化等),并基于【目标岗位名称】和行业特性,建议更合适的语言表达方式 (正式或轻松)。
如果当前语言风格过于通用或缺乏个性,请指出并建议如何调整,以避免简历千篇一律,展现个人特色。
个性化表达建议:在保证专业性的前提下,针对简历的【自我评价】或【工作经历】等模块,提供 2-3 条具体建议,帮助我融入更具个人特色的表达,例如:如何避免使用行业 clichés (陈词滥调)?如何更自然地展现我的个人优势和亮点?
是否有可以突出个人特质的语句或表达方式?以HR的口吻,给出你的分析和建议,并提供修改后的简历描述示例 (至少针对 2-3 条经历进行 STAR-L 重构示例)。
请注意:我的目标岗位是【目标岗位名称,例如:AI产品经理】。
如今招聘的现状:
企业缺失人才,人才却找不到工作,问题出在哪里?
那么就应该想到的是在这个招聘的过程,哪里出了问题~
想来想去,那就只有“简历”,自己的简历没做好,再优秀的人才也得不到一个面试机会!
应该把专业的事情交给专业的人去做,就算石头也能卖出天价。
如今有个机会,让担任十年以上丰富经验的HR来帮你做好简历这件事,不愁你找不到工作,只怕你做不出一个正确的抉择。
我的DeepSeek部署资料已打包好(自取↓)
https://pan.quark.cn/s/7e0fa45596e4
但如果你想知道这个工具为什么能“听懂人话”、写出代码 甚至预测市场趋势——答案就藏在大模型技术里!
❗️为什么你必须了解大模型?
1️⃣ 薪资爆炸:应届大模型工程师年薪40万起步,懂“Prompt调教”的带货主播收入翻3倍
2️⃣ 行业重构:金融、医疗、教育正在被AI重塑,不用大模型的公司3年内必淘汰
3️⃣ 零门槛上车:90%的进阶技巧不需写代码!会说话就能指挥AI
(附深度求索BOSS招聘信息)
⚠️警惕:当同事用DeepSeek 3小时干完你3天的工作时,淘汰倒计时就开始了。
那么,如何系统的去学习大模型LLM?
作为一名从业五年的资深大模型算法工程师,我经常会收到一些评论和私信,我是小白,学习大模型该从哪里入手呢?老师啊,我自学没有方向怎么办?老师,这个地方我不会啊。如果你也有类似的经历,一定要继续看下去!当然这些问题啊,也不是三言两语啊就能讲明白的。
所以我综合了大模型的所有知识点,给大家带来一套全网最全最细的大模型零基础教程。在做这套教程之前呢,我就曾放空大脑,以一个大模型小白的角度去重新解析它,采用基础知识和实战项目相结合的教学方式,历时3个月,终于完成了这样的课程,让你真正体会到什么是每一秒都在疯狂输出知识点。
篇幅有限,⚡️ 朋友们如果有需要全套 《2025全新制作的大模型全套资料》,扫码获取~
👉大模型学习指南+路线汇总👈
我们这套资料呢,会从基础篇、进阶篇和项目实战篇等三大方面来讲解。

👉①.基础篇👈
基础篇里面包括了Python快速入门、AI开发环境搭建及提示词工程,带你学习大模型核心原理、prompt使用技巧、Transformer架构和预训练、SFT、RLHF等一些基础概念,用最易懂的方式带你入门大模型。
👉②.进阶篇👈
接下来是进阶篇,你将掌握RAG、Agent、Langchain、大模型微调和私有化部署,学习如何构建外挂知识库并和自己的企业相结合,学习如何使用langchain框架提高开发效率和代码质量、学习如何选择合适的基座模型并进行数据集的收集预处理以及具体的模型微调等等。
👉③.实战篇👈
实战篇会手把手带着大家练习企业级的落地项目(已脱敏),比如RAG医疗问答系统、Agent智能电商客服系统、数字人项目实战、教育行业智能助教等等,从而帮助大家更好的应对大模型时代的挑战。
👉④.福利篇👈
最后呢,会给大家一个小福利,课程视频中的所有素材,有搭建AI开发环境资料包,还有学习计划表,几十上百G素材、电子书和课件等等,只要你能想到的素材,我这里几乎都有。我已经全部上传到CSDN,朋友们如果需要可以微信扫描下方CSDN官方认证二维码免费领取【保证100%免费】
相信我,这套大模型系统教程将会是全网最齐全 最易懂的小白专用课!!
更多推荐


所有评论(0)