论文指南|我用DeepSeek 3小时就搞定了毕业论文!
马上就是被论文deadline追杀的毕业季,如果你论文初稿还没交,一定要看这篇!当你的同学们还在图书馆和查重、文献缠斗时,你已经悄然解锁了论文写作的狂飙模式,从选题焦虑到查重噩梦,那些需要消耗你3个月青春、30包咖啡、300次Ctrl+S的论文炼狱,正在被压缩成一场3小时的极限挑战。你只需要用DeepSeek来帮你快速锁定选题、生成论文大纲、总结文献综述,用ProcessOn绘制技术路线图,就可以
马上就是被论文deadline追杀的毕业季,如果你论文初稿还没交,一定要看这篇!
当你的同学们还在图书馆和查重、文献缠斗时,你已经悄然解锁了论文写作的狂飙模式,从选题焦虑到查重噩梦,那些需要消耗你3个月青春、30包咖啡、300次Ctrl+S的论文炼狱,正在被压缩成一场3小时的极限挑战。
你只需要用DeepSeek来帮你快速锁定选题、生成论文大纲、总结文献综述,用ProcessOn绘制技术路线图,就可以快速完成论文写作。
话不多说,从选题开始~
一、锁定选题
万事Title难,写论文最重要的是选题,所谓选题,就是论文的研究方向。选题好与坏,决定论文成与败,可以用DeepSeek来帮助我们快速精准的锁定选题。
DeepSeek参考指令:
我是一名XXX专业的学生,想撰写一篇研究XXX领域的毕业论文,请基于近5年内的研究资料与社会热点趋势,为我推荐10个具有创新性的论文选题。

接下来,结合论文选题的4个核心原则,可以分析一下哪些选题更加适合。这4个核心原则分别是:价值性、可行性、创新性和兴趣。
1、价值性:理论价值+实践价值
理论价值是说你的选题可以填补目前学术上的研究空白、验证或修正现有的一些理论、或者提出了新的视角。而实践价值则是指可以解决实际问题,比如企业的痛点、政策的优化或技术的改进。
比如:选题“短视频用户行为研究”就不如“Z世代用户短视频信息焦虑的成因与干预机制研究”,因为前者过于宽泛,而后者更加聚焦群体+问题+解决方案。
2、可行性:数据可获取+能力匹配+时间可控
选题的可行性主要指数据可获取、能力和选题匹配,以及时间可控,保证在毕业前可以完成。
3、创新性:对象创新+方法创新+结论创新
选题的创新比较关键,主要可以从对象创新、方法创新或结论创新方面入手。
4、兴趣:从感兴趣的选题入手
个人兴趣是毕业论文写作的隐形驱动力,它不仅影响写作效率和质量,更决定了研究的深度与创新性。建议用 “兴趣-痛点-创新”三角模型系统规划选题,让毕业论文成为热爱与专业的交汇点。

点击查看模板高清原图
https://www.processon.com/view/67da20b84297ed05729b02d7
最后,可以拿着你的选题找导师沟通论文内容的可行性,以及可能的研究方向。
二、文献调研
选题确定之后,就要开始阅读所选研究方向的论文了,这一步的目的是明确所选领域的知识图谱,了解谁在研究什么;接着,识别主流方法论,看大家在用什么方法进行研究;然后,定位学术争议点,知道哪些问题还没达成共识;最后,就可以锚定研究空白,看看哪些问题还没被解决。
如果你觉得太麻烦,可以直接上AI助手,帮你快速完成。
DeepSeek文献调研指令:
1、请针对【论文主题】,利用国内外权威数据库,检索近5年相关文献,整理出10篇核心文献的详细信息,包括作者、标题、期刊、发表年份、摘要和关键词,不要虚构。
2、当前关于【论文主题】的研究空白是什么?请结合最新文献提出3个可能的研究方向,并附上相关文献的详细信息,包括作者、标题、期刊、发表年份、摘要和关键词。

如果你自己去调研,可以在国内知名学术网站去搜索,也可以去看顶刊、顶会、高引的CCF-A、CCF-B以及SCI1区或认可度高的trans论文,检索领域关键词,筛选近5年被引文献和综述论文。看的时候注意识别,有些论文存在灌水、注水问题。
三、确定研究问题与目标
通过选题和文献调研,这一步主要明确你要探讨的具体问题、研究目的及预期达到的目标。主要通过5步完成:从文献空白中提炼原始问题;评估问题的学术价值;细化问题的可操作性;构建问题矩阵;验证问题的可行性。

点击查看模板高清原图
https://www.processon.com/view/67da95384297ed05729c2cc1
可以说,这一步不仅指导了后续的研究设计、数据收集与分析,还影响着最终的研究成果。
四、研究设计与方法论
在论文中,研究设计和方法论部分是至关重要的,因为它详细描述了你如何进行研究,使读者能够理解你的研究过程,并评估其有效性和可靠性。
DeepSeek参考指令:
对于【论文选题】,请详细介绍问卷调查法的实施步骤,包括问卷设计、样本选取、数据收集和分析方法,以及可能遇到的问题及解决措施。

研究设计是宏观规划,回答“研究如何架构”;而方法论是具体操作,回答“如何一步步执行”。接下来,详细介绍一下研究设计和方法论都包含哪些内容:
1、研究设计
研究设计主要包括研究类型、理论框架与模型、研究问题与假设、数据来源与对象等内容。

2、方法论
方法论是研究设计的细化,详细说明如何具体实施研究。它需要清晰到足以让他人复现你的研究。主要内容包括:研究方法的选择、数据收集方法、样本选择与抽样方法等。

接下来,就可以开始初步绘制技术路线图了,大家可以通过ProcessOn的流程图去绘制,十分便捷。
先给大家分享几张ProcessOn模板库中用户发布的模板,供大家参考,有需要的可以直接克隆使用。

技术路线图 | 点击查看模板高清原图
https://www.processon.com/view/677ba8ff6573d27b9f7a4290

论文研究框架 | 点击查看模板高清原图
https://www.processon.com/view/64eee7b059e67369082fef96

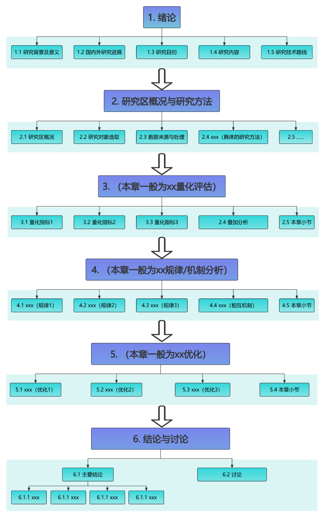
自然科学类硕士毕业论文框架|点击查看原图
https://www.processon.com/view/6777884c68df142909ce55db

论文技术路线图 |点击查看模板高清原图
https://www.processon.com/view/67bd3140c22d5c24c5df5e48
ProcessOn有非常多来自各大高校的学生老师,也贡献了非常多有价值的内容,在ProcessOn模板库中搜索“技术路线图”等关键词,就可以搜索到大量相关模板。
五、数据收集与分析
在毕业论文中,数据收集与分析是验证研究假设、回答研究问题的关键环节,需要严谨的设计和清晰的描述,它们直接关系到研究结果的有效性和可靠性。
1、数据收集参考指令:
若采用问卷调查法进行数据收集,根据【研究问题和研究假设】,设计一份包含20-30个问题的问卷,问卷内容需涵盖研究所需的各个方面,每个问题需明确其测量目的和测量方式,提供问卷的设计思路和预调查计划。
2、数据分析参考指令:
请运用SPSS软件进行数据分析,包括描述性统计分析、相关性分析、回归分析等,详细说明每种分析方法的操作步骤和结果解读,提供数据分析的代码和结果图表。【上传问卷调查数据】

3、数据结果呈现参考指令:
请根据【数据分析结果】,撰写结果部分的内容,运用文字、图片、表格等多种样式呈现研究结果,确保结果呈现清晰、准确、简洁,每个图表和表格需要有清晰的标题和注释,说明图表和表格所表达的主要信息。
以下是关于如何进行数据收集和分析的一些基本步骤和建议,如果你准备自己着手去做,可以作为参考:

点击查看模板高清原图
https://www.processon.com/view/67dbb66b94f7ab2d0f769423
六、撰写论文初稿
结合前面的工作,开始撰写论文的各个部分,包括引言、文献综述、研究方法、结果与讨论、结论等环节。
1、生成论文大纲参考指令:
请生成一篇关于【XXX】主题的论文大纲,包含以下内容:研究背景与文献综述、研究方法(定量/定性)、数据分析与结果、讨论与建议。要求各部分详细列出子标题,并附上每个子标题的核心内容。
指令细化:请补充每个章节需要解决的核心问题。

具体每个环节的细化指令,小编也做了一些整理,给大家作为参考:
2、引言/绪论参考指令:
请根据【论文大纲和研究结果】帮我撰写引言部分,内容包括:
1)研究背景:阐述【研究领域】的现状及所面临的问题;
2)研究问题:明确本文旨在解决的【具体问题】;
3)研究目的与意义:解释本研究对[理论/实践]的贡献;
4)研究方法:简要描述采用的【具体方法,如问卷调查、案例分析等】;
5)论文结构,概括各章节安排,简洁明了地说明论文的框架。
要求:逻辑清晰,语言简洁,避免展开过多细节。
3、文献综述参考指令:
请针对【研究主题】帮我撰写文献综述,要求:
1)分类总结:总结近5年国内外相关研究成果,至少引用10篇权威文献;
2)分析现有研究不足:指出现有研究中的不足之处(如方法局限、数据缺失等;
3)本研究的创新点:明确本研究如何弥补现有研究的不足,并指出创新之处。
要求:按照主题或时间顺序组织内容,避免简单罗列,要有深度的分析。
由于内容较多,更多指令小编整理到一张图里了,可以免费使用哦~

点击查看模板高清原图
https://www.processon.com/view/67da85fdb061df27c53fcc4c
七、降重与修改
毕业论文的降重和修改是确保学术诚信、提升论文质量的重要步骤。以下是进行降重和修改的一些有效方法。
DeepSeek参考指令:
请用同义词替换、句式重组、增减过渡句的方式改写以下段落,保持原意不变并确保语言流畅:【粘贴高重复率内容】

如果你想手动降重,具体的方法,可以从以下几个方面入手:
-
理解而非复制:对于需要引用的内容,先深入理解原文的意思,然后用自己的话重新表述。避免直接复制粘贴,即使是部分相同也可能被视为抄袭。
-
同义词替换:对句子中的关键词进行同义词替换,但需注意保持原意不变,同时保证语法正确。比如,“促进”改为“助推”等
-
改变句子结构:通过调整句子的语序或结构来降低相似度,例如将主动句变为被动句,或将复合句拆分成简单句等。
-
使用引号和注明出处:如果确实需要保留原文的某些表述,应使用引号标明,并在适当位置注明出处,以示尊重原作者的知识产权。
更多方法,整理在思维导图中了,免费可用。

点击查看模板高清原图
https://www.processon.com/view/67db730df10b3e40c5fbeea9
除了降重,也要对论文内容进行检查,保证整体逻辑的连贯,语言表达自然流畅,格式规范,严格按照学校的格式规范调整字号、字体、行距等内容,同时,要核对所有图表、数据来源及其分析过程,确保信息准确无误,更新过时的参考文献,增强论文的权威性和专业性。
做好了降重工作,确认所有格式、引用等都符合要求后,准备最终版本并按时提交,最后,进行答辩准备或者发表投稿即可。
最后,特别提醒:大家在用AI辅助写论文之前,先查一下学校对AI参与论文的检查规定哦。AI只能武装你的表达,不能代替你思考哦~
预祝大家毕业副本通关,投稿被接收,快乐奔赴下一场山海!
更多推荐


所有评论(0)