英特尔史上首次官宣华人CEO陈立武 | AI怎么看 印裔CEO VS 华裔CEO | 英特尔三年展望预测
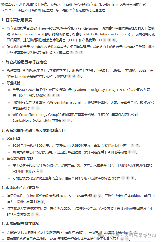
英特尔任命陈立武为CEO
今晨看到这条消息,对于老东家当前的状态还是有些担心。想当年加入英特尔的时候他正是当打之年,妥妥的芯片一哥,蓝色巨人。在当时不管是芯片设计工艺水平,公司声誉,总体营收,市场占有率还是工程师文化都是无数工程师向往的圣殿。但是经过这短短10年的折腾,错过移动芯片,错过 AI,创新减少,生产技术优势慢慢丧失,现在居然到了讨论是否卖身台积电的地步。
希望新的华裔 CEO 能将那个芯片巨擎,技术偏执狂的intel重新带回到我们身边。当前的世界政治经济错综复杂,复兴是一个非常难以预料的事情。今天我们就用 AI 工具来解读这件芯片制造业的要闻。
阅读新闻
提示词:
❝“找一下今天关于intel任命新ceo的文章”
kimi 和 deepseek 通过对在线新闻的阅读总结,感觉kimi并没有分析,只是将事实罗列了一下而deepseek添加了扩展的内容。
kimi 的输出

deepseek 的输出

华裔CEO vs 印裔CEO
人员列表
这是英特尔的首位华裔的CEO。让我们把千年老梗“到底华裔CEO强还是印裔CEO强"搬出来让AI给我们辩一辩。
提示词:
❝将美国公司主要的华裔CEO和印裔CEO列出一个清单。要包含公司名称,公司行业,ceo任职后的公司情况
kimi列了两个表,感觉华裔的少了一些,至少在芯片领域就少了”MPS芯源系统创始人兼CEO邢正人、安霸总裁兼CEO王奉民“。

deepseek没有给出表格形式的列表,不过给出了华裔在除芯片领域外其他领域的一些CEO。华裔和印裔都是5人。亮点是直接给出了比较,把我下一步要说的抢答了。

一个小插曲 细看了一下kimi的答案,有些CEO已经被炒了。应该是AI对时间概念的幻觉。 这个问题在使用AI工具中需要格外当心。必要的检查和确认是必要的。
”找到近期被炒掉的华裔CEO和印度裔CEO的名单“

分析异同点
提示词:
❝分析一下两组CEO的所在行业的一些异同点
kimi给出的结果中规中矩。内容虽然很多但是大部分是对公司特点的罗列,重点不多,说的也是行业而不是人。

deepseek的分析更加简练切题。

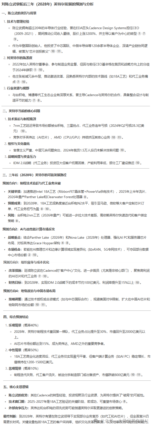
对英特尔后续的预测
用这种开放式的复杂问题来考考AI的问题分析能力
提示词:
❝请根据当前intel的问题,陈立武的资历,背景。对三年后的intel做一个预测。写出详细的预测过程及理由。
kimi的这个还是普通了点,罗列了问题,并没有太多的参考价值。

deepseek搞了好几次,因为众所周知的原因失联了一段时间。还是希望deepseek能早点把资源加上去,尽量做到可用,这一波因为这个原因损失了好多的用户。
但这个最终报告还是值得等待的,不但给出了几种可能性,还将最乐观和最悲观的情况罗列了出来,不谈是不是准确,至少可以给我们思考这类问题一些新的启发。我们三年以后来看看预测是不是准确吧。

总结
以前的新闻阅读要么是被动接受媒体文章的观点要么是使用搜索引擎自己进行归纳总结。这些方法都限制了人的思考范围。AI工具,特别是深度思考模型的出现,使得我们可以使用AI工具来阅读归纳新闻,通过阅读AI的逻辑推理过程可以帮助产生更加客观理性的观点。
大师兄的知识库有AI的资料可以免费下载

历史文章检索:
文档系列
【免费下载】小朋友再不学AI就来不及啦 | “少年商学院|DeepSeek中小学生使用手册(83页)”
[免费下载]浙江大学DeepSeek系列公开课:智能时代的全面到来和人机协作的新常态(含视频课
这一回不要羡慕别人了,快来取 | 北京大学:DeepSeek与AIGC应用
办公&图文创作
大师兄登录小红书 | 跟着大师兄学 AI 图文笔记,小红书创作不求人
三八妇女节海报设计0成本!用AI工具2步生成精美海报?0基础也能秒懂
体制人必看:DeepSeek智能改稿的3大禁忌与3个提效密码
特朗普VS泽连斯基刷屏 | 别被碎片化信息骗了!这才是AI分析特朗普事件的正确姿势
DeepSeek:选对模型,效率翻倍。 送Deepseek清华AI 5件套
AI编程与系统
大师兄数字生命崛起 | 腾讯元器五分钟零成本集成”公众号文章问答“
AI五分钟科普
5分钟!| 早读课偷偷哼歌被表扬!这招让<出师表>秒变洗脑神曲无需安装!5 分钟体验 AI 文生图魔法(内有豆包安装方法)
AI新闻
更多推荐



所有评论(0)