DeepSeek 提示词设计:学习教育场景
通过系统化提示词设计,教师可精准获取符合教学场景的定制化解决方案,显著提升教育效能。建议在实际使用时结合具体学情进行参数微调,并通过多轮对话优化输出结果。
目录
1. 学习计划
提示词
请设计一个为期半年的Python编程学习计划,目标是掌握Python基础语法和数据分析技能。学习计划应包括学习资源推荐、学习进度安排、项目实践等内容。
设计原理:基于的课程大纲设计逻辑,明确时间跨度、学科模块、认知规律,并强调成果的可执行性。
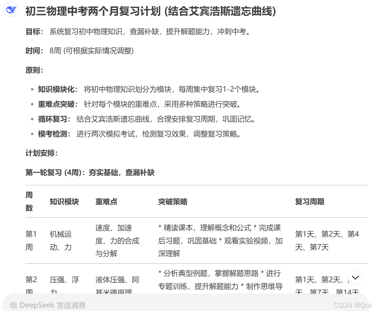
DeepSeek:

2. 知识讲解
提示词:
你是一位经验丰富的科学老师,擅长用生动有趣的方式讲解复杂的科学概念。请你为小学五年级的学生讲解‘水的循环’这一自然现象。使用‘水的旅行’作为类比,将水循环的各个阶段比喻成水在不同地方的冒险经历,例如蒸发、凝结、降水、径流等。设计一个互动环节,例如提问或游戏,引导学生积极参与,加深理解。最终目标是帮助学生理解水循环的过程和意义,激发他们对自然现象的好奇心和探索欲。
设计原理:遵循的"角色+任务+要求+效果"结构,融入具象化类比和互动元素。
3. 读书笔记整理
提示词:
请整理《如何阅读一本书》的读书笔记,聚焦阅读层次、阅读方法、阅读技巧、阅读目标、阅读笔记等核心维度,并使用思维导图形式输出。使用关键词、符号、缩写等,提升信息密度。
设计原理:聚焦核心维度并限定输出形式,提升信息密度。
4. 写作指导
提示词:
请为职场人士提供一篇关于‘如何提高工作效率’的应用文写作指导。提供案例支撑,包括范文、片段和技巧,并构建一个结构化的写作框架,包括标题、正文和落款。
设计原理:结合的任务明确性与案例支撑要求,构建结构化写作框架。
5. 作文润色
提示词:
请对一篇描写秋景的初中生作文进行润色,重点升级颜色描述(如将'黄色'改为'琥珀色'),并添加通感修辞手法,使文章达到800字左右且符合中考一类文评分标准。
设计原理:依据的精准用词原则,明确修辞升级方向和字数规范。
6. 备考建议
提示词:
请为高三文科生制定地理学科考前30天冲刺方案,包含高频考点图谱、错题归因分析表及每日30分钟碎片时间利用策略,重点突破等值线判读难点。
设计原理:参考的对策提示词维度,融合时间管理与专项突破。
7. 学习资源推荐
提示词:
请为准备考研的大学生推荐一些学习资源,包括书籍、网站、课程等。推荐时请重点关注资源的权威性、实用性和适配性。
设计原理:依据的筛选标准,强调资源多样性与教学法适配。
8. 学习方法改进
提示词:
请根据学生的英语成绩和学情数据,分析学习过程中存在的问题,并拆解问题原因。然后,制定针对性的改进措施,例如增加听力练习、使用单词记忆软件、参加英语角等。最后,跟踪改进措施的效果,并根据实际情况进行调整。
设计原理:基于的问题拆解框架,关联具体学情数据。
9. 复杂知识简化
提示词:
请将‘光合作用’这一复杂知识简化,并设计一个教学方案。首先,将光合作用分解成概念定义、关键原理、应用场景等模块。然后,控制每个模块的信息量,使用简洁明了的语言和图示进行讲解。最后,设计提问、练习、讨论等互动环节,帮助学习者理解和记忆。
设计原理:采用的任务分解策略,限定认知负荷与交互形式。
10. 课程设计
提示词:
请设计一门Python编程课程,目标是培养学生的编程能力和计算思维,并传递科技向善的价值观。根据课程目标,确定课程设计的核心要素,包括知识体系、教学方法、评估方式和价值观培养。
设计原理:依据的核心要素,融合理论实践与价值观培养。
11. 差异化教学
提示词:
请为初中英语阅读课设计分层教学活动:A层(基础组)侧重词汇图谱构建,B层(提高组)开展文本结构分析,C层(拓展组)进行跨文化对比研究,需说明各层衔接策略。
设计原理:参考的分层任务设计,强调教学连贯性。
12. 家校矛盾调解
提示词:
请为班主任设计家校沟通方案,针对学生沉迷短视频导致成绩下滑的问题,运用'三明治沟通法'起草给家长的建议书,包含现状描述、专业建议和协作机制。
设计原理:整合的沟通技巧,构建问题解决闭环。
13. 快速备课
提示词:
请为小学语文《草船借箭》第二课时设计15分钟微课脚本,要求包含情景剧表演设计、关键问题链和跨学科(历史+物理)知识拓展环节。
设计原理:基于的时间管理方法,强化课堂生成性。
14. 教育技术应用
提示词:
请设计一个将教育技术应用于英语写作课程的教学方案,目标是提升学生写作能力和批判性思维能力。选择最合适的教育技术工具,例如在线写作平台,并设计相应的教学活动。
设计原理:基于的工具适配原则,构建教学闭环。
提示词设计方法论:
- 角色定位:明确AI的专家身份(如"学习规划师"、"小学科学老师")
- 任务拆解:使用5W1H法则细化需求(如"30天冲刺方案"包含时间/内容/策略)
- 输出规范:限定格式(模板/字数/图表)、认知层级(记忆/应用/评价)
- 认知支架:融入学习科学原理(如艾宾浩斯曲线、CPA教学法)
- 迭代机制:预留调整空间(如"如需调整请说明具体需求")
通过系统化提示词设计,教师可精准获取符合教学场景的定制化解决方案,显著提升教育效能。建议在实际使用时结合具体学情进行参数微调,并通过多轮对话优化输出结果。
更多推荐


所有评论(0)