[DeepSeek X 蝉镜]双剑合璧| 批量制作视频
·

引言
💥仅用 60秒 就可以用DeepSeek制作一个数字人的视频,可以生成各种形象:主播、品牌代言人、健身教练、外国人都可以!


1. 打开【DeepSeek】

2. 输入问题
eg.(你们可以套模版哦!)
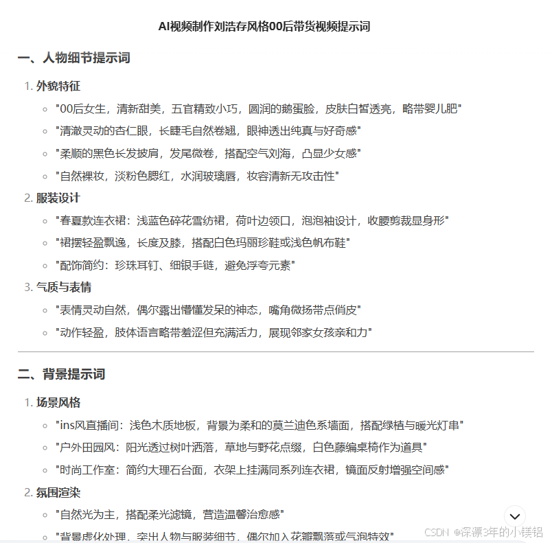
我正在用AI视频制作工具做一个酷似知名演员刘浩存的00后小女生正在带货卖连衣裙的视频,帮我生成人物细节的提示词、背景的提示词以及姿势的提示词。

3. 复制生成的提示词

4. 打开【蝉镜】

5. 点击【文生数字人】
我们可以看到【蝉镜】还有很多实用的功能,而且这些功能都是免费的!
6. 开始创作
用我们刚才【DeepSeek生成的提示词】 分开三段 复制粘贴到网页中的三个描述文本框内。

7. 内容输出
哇,好漂亮的小女生!

8. 点击【生成数字人动作】

结束语
有情感、有动作、能说出准确的台词,说话动作表情都可以控制,这样做短视频的成本变得更低了!很适合带货或者做IP!
(* ̄︶ ̄)创作不易!期待你们的 点赞、收藏和评论喔。
本文来源网络,免费分享知识,版权归原作者所有。如涉及作品版权问题,请联系我进行删除!
更多推荐





所有评论(0)