请教了DeepSeek,才知道居然真的有适合程序员用的编程显示器
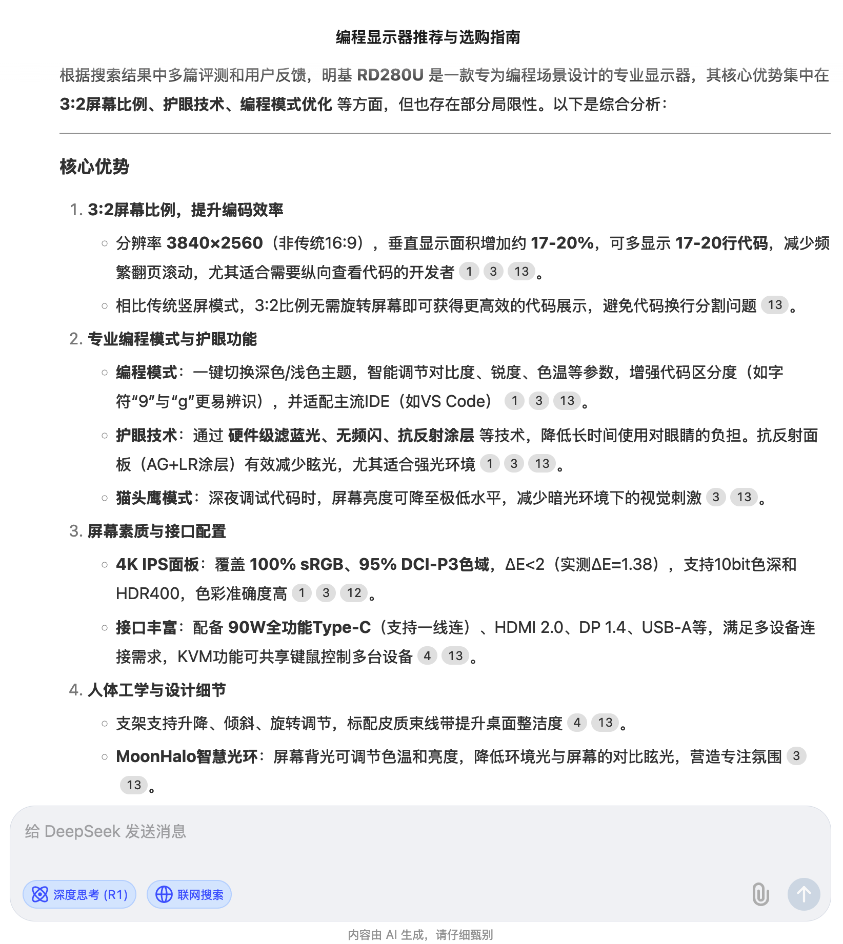
除了我买的这款 28 英寸以外,还有 24 英寸和 32 英寸,虽然同样都是「专为开发者设计」,但比例就不是 3:2 哦,比例分别是 16:10 和 16:9,大家购买的时候需要注意。回头看了一眼收拾出来的掘金鼠标垫(好像是几年前的奖品),以及一直吃灰的键鼠,突发奇想是不是买一个显示器,就可以提升一下在家临时办公的体验了呢?另外,如果你和我一样,觉得伸手操作显示器上的物理按钮很麻烦的话,还可以到官
突发奇想
最近待在广东的时间变多了,但日常还是需要处理一些任务。
又恰巧,过年期间,刚好把家里书房的杂物"断舍离"了一下,腾出了一张干净的桌子。
回头看了一眼收拾出来的掘金鼠标垫(好像是几年前的奖品),以及一直吃灰的键鼠,突发奇想是不是买一个显示器,就可以提升一下在家临时办公的体验了呢?
于是我问了 DeepSeek,有哪款"适合编程"的外接显示器可以推荐 🤣
我的需求很简单:
- 4K 分辨率:代码字体必须锐利不模糊
- 黄金尺寸:28 英寸左右,拒绝带鱼屏侵占桌面
- MacBook Pro 外接友好:最好还能一线供电(Type-C 直连 MacBook Pro 并充电)
- 人体工学支架:支持大范围的升降 + 旋转调节
- 光感智能:自动调节亮度色温
- 抗反射涂层:不忍为了办公,拒绝飘窗进来的温柔阳光
DeepSeek 给我推荐了明基的 RD280U 编程专用显示器,这款专为开发者设计的显示器完美命中我的所有痛点:

从文字描述来看,还不错,是一个 28 英寸 3:2 的 4K 屏。
又花了几分钟看了一下测评以及这款显示器的电商评论区,决定买回来看看。
开箱 & 体验
到货后,看了一眼箱子,醒目的 </ The best monitor for programming> 引入眼帘,此时我的内心 OS:有点意思 🤣

简单安装后,看了一下,被屏幕比例惊艳到了。
与传统 16:9 显示器对比,28 英寸 3:2 屏高出的 8cm 的垂直空间。

这样在编辑器就能多显示几十行代码,减少屏幕滑动频率,提高生产力。

再之后,我又深度使用了几天,发现这个屏幕还真不错。无论是尺寸大小、显示效果,还有一些贴心的小设计,都深得我心。
尤其是内置好的编码主题(专用色彩模式),通过智能调节代码色彩系列参数,让代码清晰易辨。还有屏幕下方的编程友好功能栏,简直拯救了我这种懒人用户,真正做到了开箱即用。

以及它能自适应广东多变的采光环境。
以前我用带鱼屏的时候,曾需要频繁手动调节屏幕,RD280U 的三区光线传感器彻底解决这个问题:
- 白天强光下自动启用抗反射模式(表面雾度程度提升)
- 深夜开启低蓝光模式(色温降低)
- 屏幕底部智能补光条根据环境亮度同步变化
我随手拍了几张照片让大家感受一下:


是滴,这个显示器还只带背面光圈(MoonHalo),支持亮度、色温和环绕模式设置。

再靠近一点给大家看看显示效果(清晰而又完全不刺眼):

另外,如果你和我一样,觉得伸手操作显示器上的物理按钮很麻烦的话,还可以到官网下载他们的Display Pilit 2软件:

从此告别传统按钮操作,一键切换到需要的显示模式:

经过两周深度使用,我认为这款显示器特别适合:
- 需要外接屏幕提高生产力的开发者
- MacBook 作为主力机,长期遭受外接屏幕,字体发虚的小伙伴
- 经常夜间 Coding 的夜猫子程序员
- 重视眼睛健康的长期伏案工作者
刚好最近这款显示器在做活动,最近有买购入显示器打算的小伙伴,可以试试三叶同款。
除了我买的这款 28 英寸以外,还有 24 英寸和 32 英寸,虽然同样都是「专为开发者设计」,但比例就不是 3:2 哦,比例分别是 16:10 和 16:9,大家购买的时候需要注意。

更多推荐


所有评论(0)