DeepSeek在金融银行的应用方案2025
该文档围绕 DeepSeek 在金融银行的应用展开,全面介绍了其技术原理、应用场景、实施策略、案例成果、面临挑战及未来发展,为金融银行数字化转型提供了全面的解决方案。引言技术概述:DeepSeek 是基于深度学习和 NLP 的人工智能平台,具备高精度预测、实时数据分析等优势,能处理多模态数据,可定制化部署,应用于风险评估、客户服务等多个金融场景。业务挑战:金融银行面临市场竞争、监管合规、技术创新和

该文档围绕 DeepSeek 在金融银行的应用展开,全面介绍了其技术原理、应用场景、实施策略、案例成果、面临挑战及未来发展,为金融银行数字化转型提供了全面的解决方案。

引言
技术概述:DeepSeek 是基于深度学习和 NLP 的人工智能平台,具备高精度预测、实时数据分析等优势,能处理多模态数据,可定制化部署,应用于风险评估、客户服务等多个金融场景。
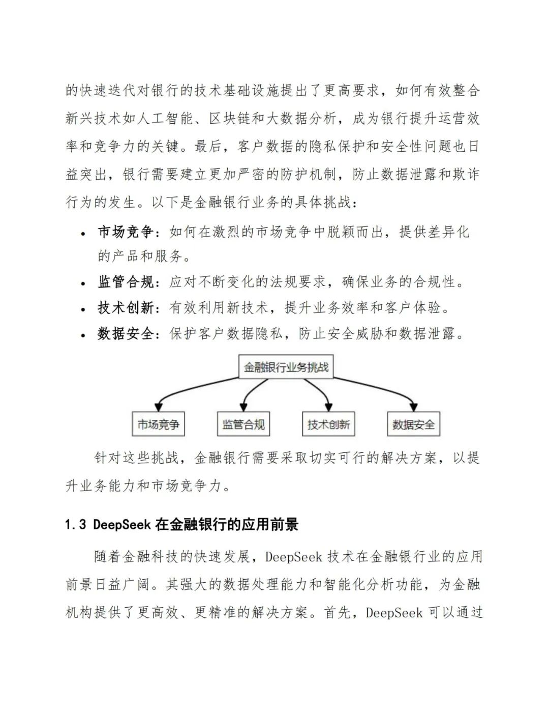
业务挑战:金融银行面临市场竞争、监管合规、技术创新和数据安全等挑战,传统业务模式难以满足现代需求,需整合新兴技术提升竞争力。
应用前景:DeepSeek 在反欺诈检测、客户关系管理等方面效果显著,可提升运营效率、优化客户体验、降低风险,是金融数字化转型的核心驱动力之一。
技术基础
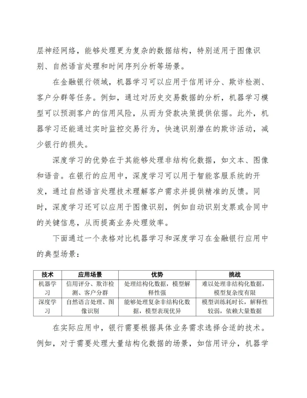
DeepSeek 构建于深度学习框架,融合多领域技术,采用分布式存储与并行计算架构处理大数据,在深度学习、NLP、图像识别、数据挖掘等方面具有优势,能为金融银行提供全方位智能化解决方案。
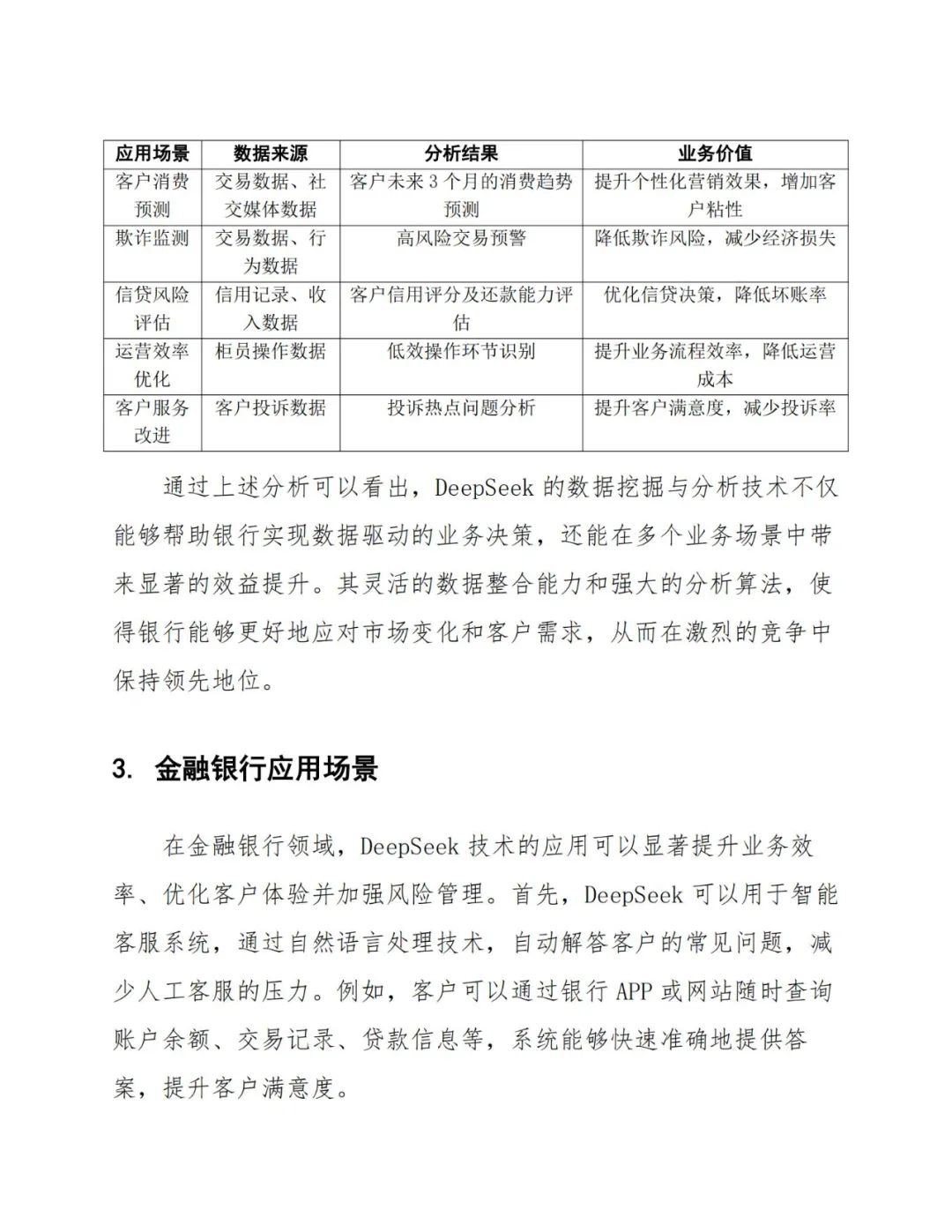
应用场景
风险管理:在信用、市场和操作风险管理中,DeepSeek 通过整合数据、建立模型,实现风险评估、预测和识别,提供实时监控、预警和可视化分析,提升风险管理水平。
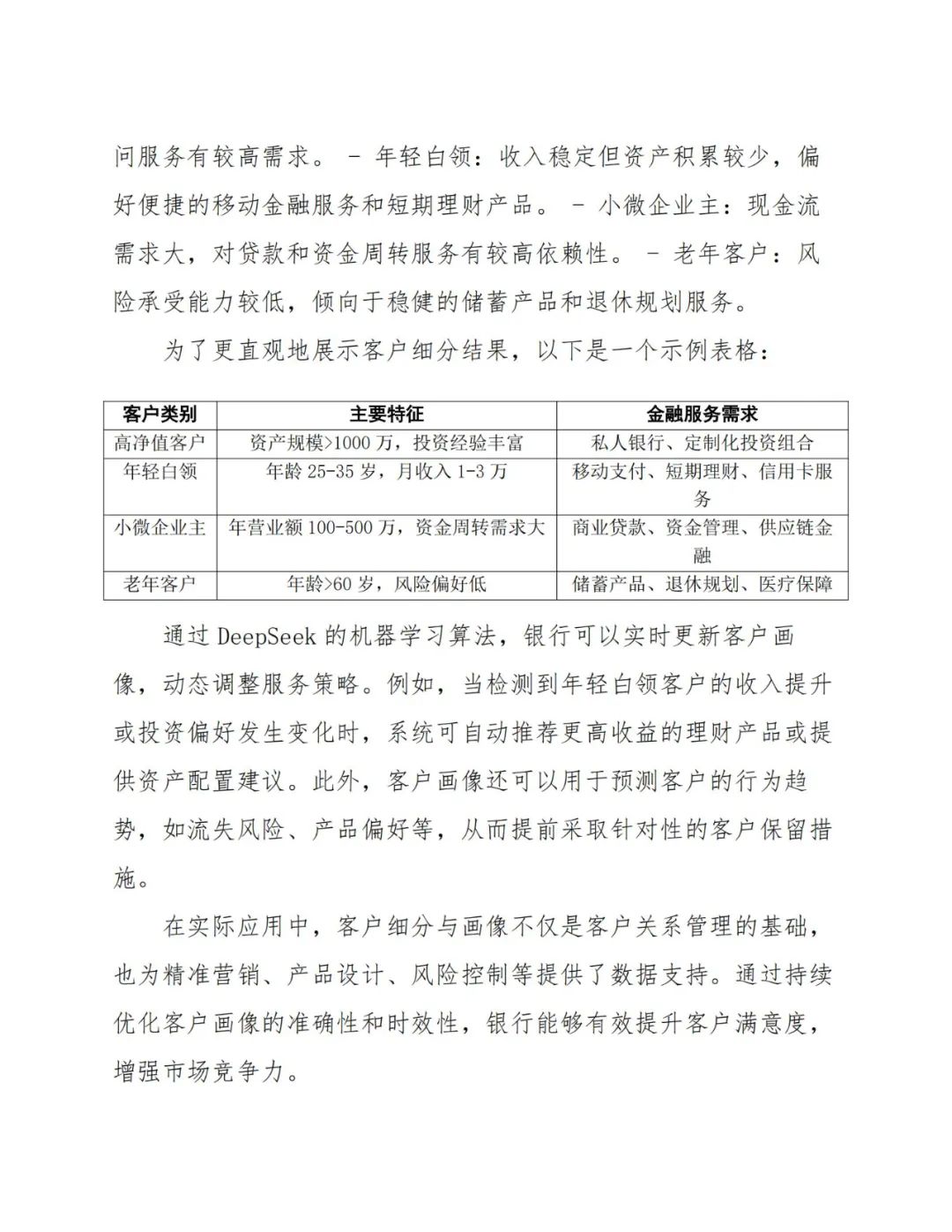
客户关系管理:整合客户数据,实现客户细分、个性化推荐和流失预警,提高客户服务效率和满意度,增强银行竞争力。
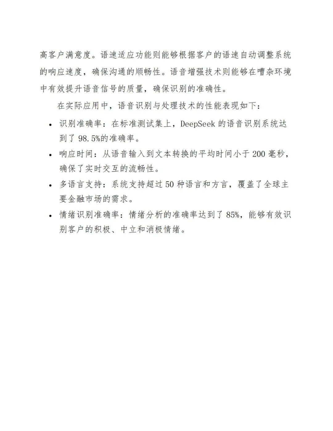
智能客服:利用 NLP 和机器学习技术,提供自动问答、语音识别、情感分析等功能,提升服务效率和客户体验,降低运营成本。
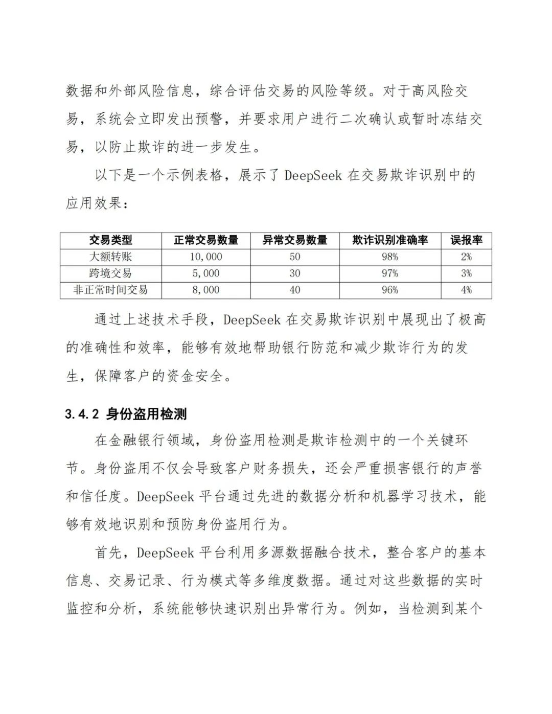
欺诈检测:整合交易数据,识别异常交易,在交易欺诈、身份盗用和反洗钱检测中表现出色,保障客户资产安全和银行声誉。
投资管理:整合金融数据,进行市场趋势预测、投资组合优化和自动化交易,帮助投资者实现稳健收益。
运营优化:通过智能自动化、预测分析等手段,实现流程自动化、资源调度优化和成本控制,提升银行运营效率和客户体验。
实施策略
数据准备与处理:收集多源数据并清洗、标注、分类,进行标准化和特征工程处理,存储管理数据,划分数据集,确保数据质量。
模型开发与训练:明确业务目标和数据需求,采集预处理数据,进行特征工程,选择合适模型训练调优,评估验证后部署监控。
系统集成与部署:评估现有系统架构,模块化集成 DeepSeek,分阶段部署,采用多种技术确保系统可用性和容错性,迁移数据并进行验收测试。
安全与合规:加密数据传输存储,遵守法规,实施访问控制,建立应急响应机制,与第三方签订协议,确保安全性和合规性。
案例研究
在多家银行的风险管理、智能客服、欺诈检测和投资管理等领域应用后,DeepSeek 提升了业务效率和风险控制能力,带来显著经济效益和市场竞争力。
挑战与解决方案
技术挑战:包括数据质量与可用性、模型泛化能力、计算资源需求等,通过数据治理、多种技术手段和合理配置资源解决。
业务挑战:涉及数据安全隐私、质量完整性、法规合规、技术集成和人才缺口等,通过针对性措施应对业务需求变化、提高用户接受度、促进跨部门协作。
解决方案:采取数据治理优化、模型迭代更新、资源规划管理等措施,提升系统性能和用户体验。
未来展望
技术创新:聚焦 AI、区块链、大数据等技术创新,加强合作,为金融银行提供更智能、安全、高效的解决方案。
行业趋势:顺应金融行业数字化、智能化和个性化发展趋势,在多领域发挥重要作用,提升银行竞争力。
持续改进:建立反馈机制,监控系统,加强数据安全,评估优化性能,升级界面功能,提升服务质量。
结论
应用价值总结:DeepSeek 在风险管理、信贷评估等方面表现出色,提升银行运营效率和客户满意度,为数字化转型提供支持。
实施建议:明确目标,成立跨部门项目组,分阶段实施,加强数据管理、培训和监控评估,建立反馈机制。
后续研究方向:开发自然语言处理模块,优化算法,研究数据加密技术,探索区块链应用,推动金融科技创新。


















































更多推荐


所有评论(0)