DeepSeek从入门到精通--深度融合 : 整合知识与创意的提示语链优化策略
❄️深度融合 : 整合知识与创意的提示语链优化策略❄️即学即用 : 复杂任务的提示语链设计实战❄️语用意图分析 ( PIA ) : 解码内容生成目的❄️主题聚焦机制 ( TFM ) : 锁定核心内容❄️细节增强策略 ( DES ) : 深化内容质量❄️跨域映射机制 ( CMM ) : 激发创新思维❄️概念嫁接策略 ( CGS ) : 创造性融合❄️ 知识转移技术 ( KTT ) : 跨域智慧应用❄
·

目录
快乐的时光总是短暂,咱们下篇博文再见啦!!!不要忘了,给小编点点赞和收藏支持一下,在此非常感谢!!!
大家好,这里是小编的博客频道
小编的博客:长久的梦
很高兴在
CSDN这个大家庭与大家相识,希望能在这里与大家共同进步,共同收获更好的自己!!!
那接下来就让我们开始遨游在知识的海洋!
正文
❄️深度融合 : 整合知识与创意的提示语链优化策略
优化提示语链不仅在于提示语的微调, 更在于逻辑链 、知识链与创意链的有效整合与融合 。通过整合这三条链条, 可以提升生成内容的逻辑严谨性 、知识广度与创新深度, 达到最佳平衡 。

❄️即学即用 : 复杂任务的提示语链设计实战

❄️语用意图分析 ( PIA ) : 解码内容生成目的

❄️主题聚焦机制 ( TFM ) : 锁定核心内容

❄️细节增强策略 ( DES ) : 深化内容质量

❄️跨域映射机制 ( CMM ) : 激发创新思维

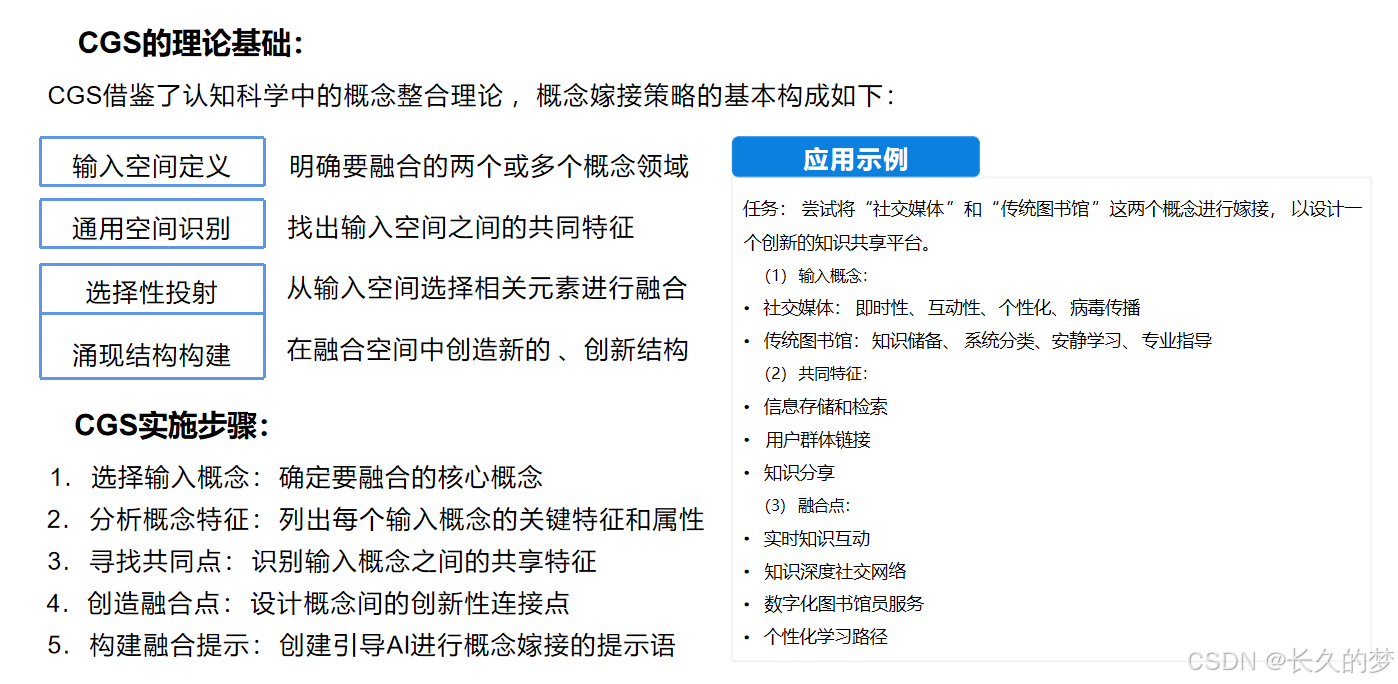
❄️概念嫁接策略 ( CGS ) : 创造性融合

❄️ 知识转移技术 ( KTT ) : 跨域智慧应用

❄️随机组合机制 ( RCM ) : 打破常规思维
RCM的理论基础: RCM建立在创造性思维中的“ 强制联系”和“创意综合”理论基础上, 将这些理论应用到AI内容生成领域, 提出了 以下步骤:
❄️极端假设策略 ( EHS ) : 突破思维界限

快乐的时光总是短暂,咱们下篇博文再见啦!!!不要忘了,给小编点点赞和收藏支持一下,在此非常感谢!!!
更多推荐



所有评论(0)