通俗详解DeepSeek清华从入门到精通-26
通过今天的讨论,我们学习了如何更有效地与AI对话。我们了解了在设计提示词时可能遇到的一些常见问题,比如缺乏迭代、过度复杂的初始提示语、对初次输出结果不满意就放弃、缺乏对AI输出的分析和反馈、过度指令和模糊指令陷阱。我们还探讨了一些解决策略,比如采用增量方法、主动寻求反馈、准备多轮对话、平衡详细度、明确关键点、使用结构化格式和提供示例。通过这些方法,我们可以提高与AI交流的效率,获得更满意的答案。记

语言模型提示词的艺术:如何与AI对话
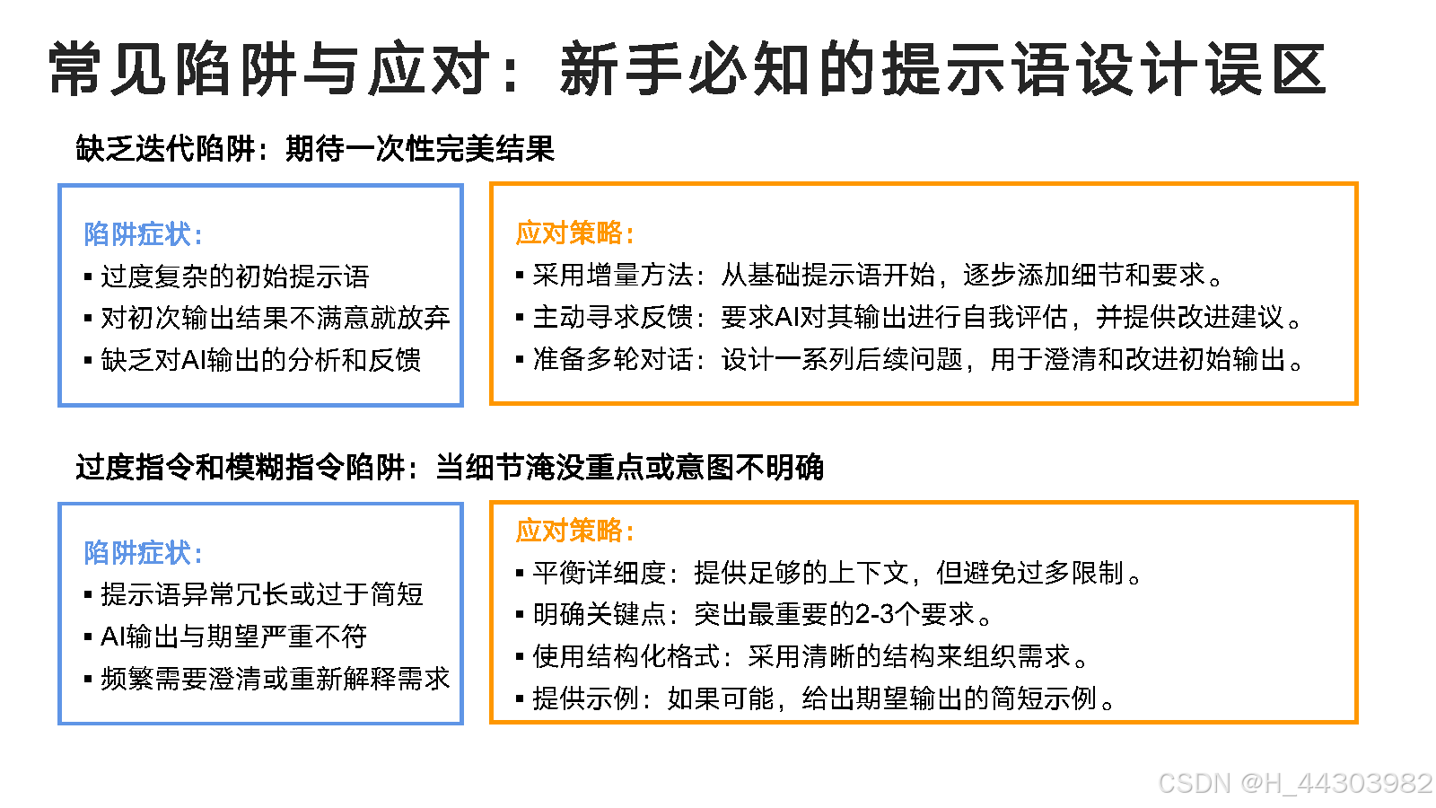
在与AI对话时,我们可能会遇到一些问题,比如我们的问题太复杂或者太模糊,导致AI给出的答案不是我们想要的。为了避免这些问题,我们需要学会如何设计好的提示词。下面,我会详细解释一些常见的问题和解决策略,帮助你更好地与AI交流。
缺乏迭代陷阱
概念名词:迭代
迭代就像是你在做数学题时,一步步尝试不同的方法,直到找到正确答案。在与AI对话时,我们也需要这样的过程,因为AI可能不会一次性给出完美的答案。
示例说明
比如,你想要做一道数学题,但是你直接问AI:“这个数学题的答案是什么?”AI可能不知道从何下手,因为它需要更多的信息。但是,如果你先问:“这个数学题的第一步是什么?”然后根据AI的回答,再问:“接下来怎么做?”这样一步步来,你就能得到完整的解答。
实战应用
用户提问:请解释这个数学题的第一步是什么?
DeepSeek回答:
首先,仔细阅读并理解题目。
过度复杂的初始提示语
概念名词:初始提示语
初始提示语就是你第一次问AI的问题。如果这个问题太复杂,AI可能会被搞糊涂,不知道如何回答。
示例说明
就像你第一次学骑自行车,如果你一开始就想骑得飞快,很可能会摔倒。但是,如果你先从慢慢骑开始,逐渐加速,就能更好地掌握骑车的技巧。
实战应用
用户提问:请解释这个物理概念的基本原理。
DeepSeek回答:
牛顿第三定律:
作用力与反作用力大小相等、方向相反,且作用在同一直线上。
即“每一个作用力都有一个相等且相反的反作用力”。
对初次输出结果不满意就放弃
概念名词:输出结果
输出结果就是AI根据你的提示词给出的答案。如果这个答案不是你期望的,不要急着放弃,而是要想办法改进你的提示词。
示例说明
这就像你第一次尝试做蛋糕,结果蛋糕没有发起来。如果你就此放弃,就永远做不出好吃的蛋糕。但是,如果你根据失败的经验调整配方,下次就可能成功。
实战应用
用户提问:请提供一些改进这个数学问题的解题步骤的建议。
DeepSeek回答:
- 明确问题:首先,确保理解题目的每一个部分,明确已知条件和要求。
- 绘制图形:如果涉及几何问题,绘制图形有助于直观理解。
- 列出公式:根据已知条件,列出可能用到的公式或定理。
- 逐步推理:按照逻辑顺序,一步步推导解决方案,确保每一步都有依据。
- 检查结果:计算完成后,复核答案是否符合预期或已知情况。
缺乏对AI输出的分析和反馈
概念名词:分析和反馈
分析和反馈就是你检查AI给出的答案,然后告诉AI哪里做得好,哪里需要改进。
示例说明
就像老师批改你的作业,他会指出你的错误,并告诉你如何改正。这样你下次就能做得更好。
实战应用
用户提问:请评估你刚才提供的数学解题步骤,并给出改进建议。
DeepSeek回答:
评估与改进建议:
- 清晰性:步骤简洁明了,但可增加更多细节解释。
- 逻辑性:逻辑结构合理,但可优化步骤顺序。
- 准确性:计算结果正确,但需验证中间步骤。
- 格式:使用Markdown引用模块,提升可读性。
- 建议:增加图示或示例,帮助理解。
过度指令和模糊指令陷阱
概念名词:指令
指令就是你告诉AI要做什么的具体指示。如果指令太多或者太模糊,AI可能会不知所措。
示例说明
想象一下,如果你的朋友问你:“你能帮我买一杯咖啡,不要糖,但是要加奶,哦对了,还要热的,但是不要太热,还有……”你可能会觉得这个请求太复杂,不知道从何下手。但是,如果他说:“请帮我买一杯不加糖的热咖啡。”这个请求就很清晰,容易理解。
实战应用
用户提问:请提供一个不加糖的热咖啡的购买指南。
DeepSeek回答:
购买指南:不加糖的热咖啡
- 选择新鲜烘焙咖啡豆:确保豆子烘焙日期在两周内。
- 选择单品咖啡:如埃塞俄比亚、哥伦比亚等地,风味更纯粹。
- 研磨粗细适中:中粗研磨,适合手冲或法压壶。
- 水温控制:92-96℃最佳,避免过烫破坏风味。
- 萃取时间:手冲约2-3分钟,法压壶约4分钟。
- 不加糖:原汁原味,感受咖啡的自然风味。
平衡详细度
概念名词:详细度
详细度就是你在给AI的提示词中提供的信息量。如果信息太多,AI可能会被淹没;如果信息太少,AI可能不知道你要什么。
示例说明
就像你告诉朋友你想去公园,如果你说:“我想去那个有很多树和花的公园。”这个描述就比较模糊,你的朋友可能不知道你指的是哪个公园。但是,如果你说:“我想去市中心的那个有大湖和喷泉的公园。”这个描述就很具体,容易理解。
实战应用
用户提问:请描述市中心公园的特点,包括它的位置和主要景点。
DeepSeek回答:
位于城市核心区域,交通便利。
绿地广阔,植被多样,四季景色各异。
人工湖为公园亮点,可供划船和观鸟。
儿童游乐区设施齐全,适合家庭游玩。
环形步道环绕公园,是市民晨练和散步的好去处。
花卉展览区定期举办花展,吸引摄影爱好者。
公共健身区配备多种健身器材,免费使用。
露天广场定期举办文化活动和市集,增加市民互动。
提示语异常长或过于简短
概念名词:提示语长度
提示语长度就是你问AI的问题的长短。如果太长,AI可能会迷失在细节中;如果太短,AI可能不知道你在问什么。
示例说明
就像你写一篇作文,如果作文太长,读者可能会失去兴趣;如果太短,读者可能不明白你想表达什么。适中的长度才能让读者感兴趣,并且理解你的观点。
实战应用
用户提问:请简要介绍这个历史事件
的主要经过和影响。】BBBBB
明确关键点
概念名词:关键点
关键点就是你在与AI对话时需要特别强调的最重要的信息点。
示例说明
比如你要向朋友描述一部电影,你可能会说:“这部电影讲述了一个英雄拯救世界的故事,特效很棒,音乐也很震撼。”在这里,“英雄拯救世界”、“特效很棒”和“音乐震撼”就是关键点,它们概括了电影的主要内容和特点。
实战应用
用户提问:请概述这部电影的英雄旅程、特效特点和音乐风格。
DeepSeek回答:
英雄旅程:
主角从平凡世界被召唤,经历试炼与盟友合作,最终战胜反派,完成自我蜕变。特效特点:
采用先进CGI技术,打造逼真场景与震撼动作场面,注重细节与光影效果。音乐风格:
以交响乐为主,融合电子元素,营造史诗氛围,关键时刻用主题旋律强化情感。
AI输出与期望严重不符
概念名词:输出匹配
输出匹配是指AI给出的答案是否符合你的期望和需求。
示例说明
就像你在网上购物,你想买一件红色的毛衣,但是收到的却是蓝色的。这个蓝色毛衣虽然很漂亮,但是它并不符合你最初的需求。
实战应用
用户提问:请根据我的需求,重新调整你之前提供的答案,确保它更贴近我的期望。
DeepSeek回答:
好的,我将按照您的要求,提供简短的回答,并以Markdown格式放在引用模块中。
示例:
问题:如何种植番茄?
回答:
- 选择阳光充足的地方。
- 播种或移栽幼苗。
- 定期浇水并施肥。
- 注意病虫害防治。
- 适时收获。
请您提供具体问题,我将根据您的需求调整回答。
使用结构化格式
概念名词:结构化格式
结构化格式就是以一种有组织、有条理的方式来组织你的提示词,使得AI更容易理解你的问题。
示例说明
想象一下,如果你的书桌上堆满了书和文具,你可能很难找到你需要的东西。但是,如果你把书放在书架上,文具放在抽屉里,一切都井井有条,你就很容易找到你需要的东西了。
实战应用
用户提问:请按照以下结构回答:1. 事件的起因;2. 事件的过程;3. 事件的结果。
DeepSeek回答:
- 事件的起因:由于持续干旱,某地区水资源严重匮乏。
- 事件的过程:政府启动应急供水计划,组织车辆送水至受灾村庄,同时呼吁居民节约用水。
- 事件的结果:初步缓解了用水困难,但长期问题仍需通过水利工程解决。
提供示例
概念名词:示例
示例就是给出一个具体的例子,帮助AI更好地理解你的问题。
示例说明
比如你在教朋友怎么做三明治,你可能会说:“首先,拿两片面包,然后放一片奶酪,接着放一些火腿,最后再盖上另一片面包。”这里,你就给出了一个制作三明治的具体示例。
实战应用
用户提问:请根据以下示例提供一个类似的解决方案:在这个问题中,我们首先分析数据,然后应用算法,最后得出结论。
DeepSeek回答:
首先分析数据,
然后应用算法,
最后得出结论。
总结
通过今天的讨论,我们学习了如何更有效地与AI对话。我们了解了在设计提示词时可能遇到的一些常见问题,比如缺乏迭代、过度复杂的初始提示语、对初次输出结果不满意就放弃、缺乏对AI输出的分析和反馈、过度指令和模糊指令陷阱。我们还探讨了一些解决策略,比如采用增量方法、主动寻求反馈、准备多轮对话、平衡详细度、明确关键点、使用结构化格式和提供示例。通过这些方法,我们可以提高与AI交流的效率,获得更满意的答案。记住,与AI对话就像与人交流一样,需要耐心和技巧。通过不断的实践和调整,你会越来越擅长与AI沟通。
本文参考文献:《这就是DeepSeek:普通人如何抓住AI红利》(人民邮电出版社20250301)
更多推荐


所有评论(0)