从 DeepSeek AI 大模型火爆看大模型备案业务
然而,随着大模型的广泛应用,其背后的规范与管理也愈发重要,大模型备案业务应运而生。在 DeepSeek AI 大模型等众多大模型蓬勃发展的今天,深入了解并严格遵循大模型备案的流程与要求,是企业和机构在 AI 领域稳健前行的关键。通过备案,能确保大模型从开发、训练,到部署及应用的全过程,都严格遵循相关法律法规,特别是在数据安全、隐私保护、内容安全等方面,为构建安全可信的 AI 生态筑牢基础。像百度开
在人工智能飞速发展的当下,AI 大模型已成为科技领域的焦点。其中,DeepSeek 的 AI 大模型更是凭借其卓越的性能和创新的技术,在市场上掀起了一股热潮。从研发团队的技术突破,到应用场景的不断拓展,DeepSeek AI 大模型吸引了众多目光,也让人们对大模型的发展前景充满期待。然而,随着大模型的广泛应用,其背后的规范与管理也愈发重要,大模型备案业务应运而生。

大模型备案,是国家网信部门为规范生成式人工智能服务,保护用户权益,维护国家安全和社会稳定而采取的关键措施。通过备案,能确保大模型从开发、训练,到部署及应用的全过程,都严格遵循相关法律法规,特别是在数据安全、隐私保护、内容安全等方面,为构建安全可信的 AI 生态筑牢基础。
大模型备案主要面向开发、运营大模型的企业、机构等主体。毕竟,大模型产品大多具备舆论属性和社会动员能力,其影响力不容小觑。像百度开发的文心一言,以及此次火爆的 DeepSeek AI 大模型所属的开发运营主体,都属于大模型备案的目标群体。
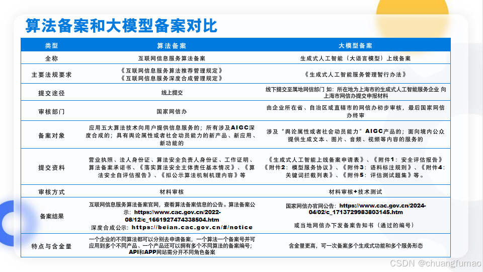
备案所需材料至关重要,直接关系到备案的审核与通过。具体如下:
- 大模型上线备案申请表:作为备案申请的核心材料,需详细填写大模型的基本情况,包括模型名称、版本、应用领域等;模型研制过程,涵盖技术原理、研发团队等;服务内容与安全防范措施,如服务形式、数据存储安全等;安全评估结果,展现模型在安全性方面的表现;以及自愿承诺,表明开发运营主体对合规运营的承诺。
- 安全评估报告:应由专业机构或团队完成,全面评估大模型在语料处理环节,确保语料来源合法、无侵权违法信息;模型训练环节,检测是否存在算法偏见等问题;服务提供环节,验证有害信息过滤机制是否有效等。评估内容包含数据隐私保护、算法偏见识别与纠正、有害信息过滤机制、应急响应预案等,全方位保障大模型服务的安全性。
- 模型用户协议和隐私协议:模型服务协议明确服务提供者和用户的权利、义务和责任,涵盖服务范围、双方权利义务、数据使用与保护、违约责任等关键条款;隐私协议则着重突出对用户个人信息的保护承诺,让用户放心使用。
- 语料标注规则:需详细介绍标注团队资质,确保团队具备专业能力;标注细则,明确标注的标准与规范;标注流程,展示标注工作的有序开展;质量控制机制,保障标注结果的准确性;数据来源合法性,说明语料获取的合规途径;隐私保护措施,防止标注过程中用户信息泄露;标注工具和技术支持,体现标注工作的科学性;以及持续改进计划,不断提升标注质量。
- 拦截关键词列表:至少包含 10000 个关键词,全面覆盖政治敏感、色情、暴力、谣言等多种安全风险领域,并定期更新,以适应不断变化的网络环境。
- 评估测试题集:包括生成内容测试题库、拒答测试题库、非拒答测试题库等。生成内容测试题库总规模≥2000 题,覆盖语料和生成内容的五大模块 31 条风险;拒答测试题库中,模型应拒答题库规模≥500 题,模型非拒答题库应覆盖多方面内容;关键词库规模≥10000 个,要包含特定风险内容关键词 ,以此检验大模型在生成内容时的安全性能。
大模型备案流程严谨且规范,具体步骤如下:
- 报请属地网信办:向企业注册地所属的网信办进行备案申请,电话联系相关工作人员,预约领取备案表时间。部分省份工作人员会在申请人领取表格时,针对大模型进行初步问询,了解模型的基本情况。
- 准备填写材料:企业根据表格及评估要点准备填写材料,包括填写大模型上线备案表,开展安全评估并形成报告,制定模型服务协议、语料标注规则,整理拦截关键词列表,准备评估测试题集等,同时准备好测试账号,以便后续审核验证。
- 企业内部评估:企业内部展开对大模型的全面评估,编写相关材料,如安全自评估报告等,对算法原理、数据来源、安全措施等进行深入剖析,确保材料内容真实、准确、完整,模型符合各项要求。
- 提交审核:将准备好的材料附件及测试账号提交给属地网信办进行审核。有的省份不要求一定要准备好全部备案资料,可以先准备测试账号、电子版文件、光盘给属地网信办,根据其测试反馈意见修改好后再打印盖章正式提交,提高审核效率。
- 属地网信办审核:
-
- 材料审核:属地网信办对提交的材料进行严格审核,包括形式审查,检查材料是否齐全、格式是否规范;实质审查,核实材料内容的真实性与合规性。
-
- 技术测试:对大模型进行技术测试,验证模型的性能、安全性和稳定性等,测试方式可能是远程线上测试,也可能是线下测试。
-
- 形成初审意见:若审核通过,属地网信办将相关材料上报中央网信办;若未通过,企业需根据反馈意见修改材料或调整模型能力后再次提审。
- 中央网信办复审:中央网信办对上报的材料进行全面复审及技术评审,对大模型的合规性、安全性等进行深度审查。通过后,企业将获得大模型备案号,并会进行公示;未通过则需重新进行上线备案。
大模型备案业务是保障大模型健康发展的重要支撑。在 DeepSeek AI 大模型等众多大模型蓬勃发展的今天,深入了解并严格遵循大模型备案的流程与要求,是企业和机构在 AI 领域稳健前行的关键。只有通过规范的备案管理,才能让大模型在安全、合规的轨道上,为社会创造更多价值,推动人工智能技术持续进步。
更多推荐


所有评论(0)